陈光标公布千万元善款用途:用于嫣然医院患儿救助、支付房租等

4 月 8 日,陈光标在社交平台发布相关信息,公布其向嫣然天使儿童医院捐赠的 1000 万元善款具体使用范围,回应网友对善款用途备注 " 用于嫣然医院建设 " 的质疑。他配文表示:爱心需要行动,事实胜于雄辩。

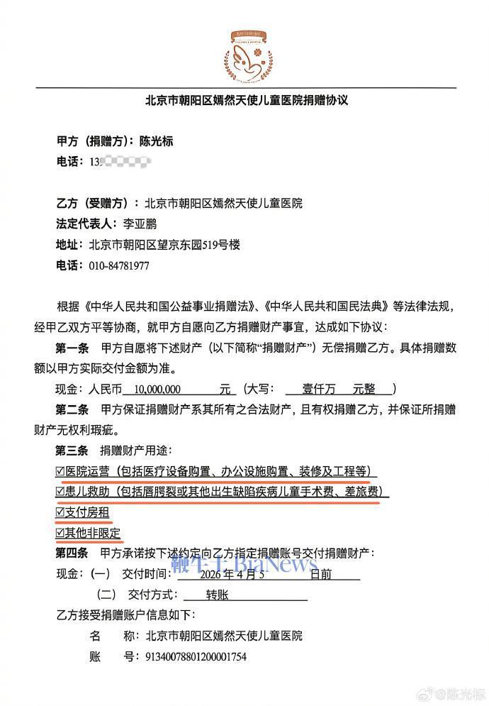
据捐赠协议第三条 " 捐赠财产用途 " 明确约定,该笔 1000 万元捐赠款项,可用于嫣然天使儿童医院运营、患儿救助、支付房租及其他非限定性支出。

据悉,该笔善款源于此前陈光标计划赠予张雪先生的劳斯莱斯幻影车辆,因张雪迟迟未提车,陈光标尊重其意愿将车辆变现,所得 1000 万元悉数捐赠给嫣然天使儿童医院。