西北大学副教授、贾平凹之女贾浅浅多篇论文被指涉嫌大面积抄袭

近日,博主 " 抒情的森林 " 发帖称,诗人、西北大学文学院副教授、陕西省青年文学协会副主席贾浅浅发表于 2014 年 7 月《文艺争鸣》的学术论文《文学视阈下贾平凹绘画艺术研究》,涉嫌抄袭四位不同作者已发表的文章。

将朱良志旧文 " 移花接木 "

赞父亲贾平凹画作 " 气韵生动 "

" 抒情的森林 " 发现,贾浅浅将学者朱良志在 2006 年《中国艺术的生命精神》中关于中国画普遍理论的核心观点移用于《文学视阈下贾平凹绘画艺术研究》一文,评价其父亲贾平凹绘画作品 " 气韵生动 "。

与曾令存论文部分段落高度雷同

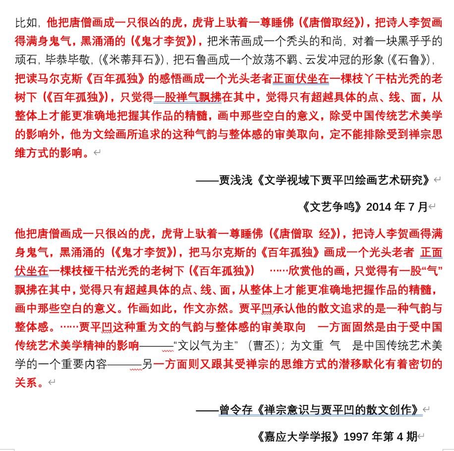
" 抒情的森林 " 还发现,贾浅浅论文中关于贾平凹画作《唐僧取经》《鬼才李贺》《百年孤独》等作品的描述,与学者曾令存 1997 年发表的《禅宗意识与贾平凹的散文创作》一文的文本存在大面积重叠。不仅画作名称、具体意象描述,如 " 黑涌涌的 "、" 光头老者 " 等语句雷同,其关于贾平凹绘画 " 追求气韵与整体感 "、" 受禅宗思维影响 " 的核心观点及完整论述段落也近乎一致,且未标注引用文献。

贾平凹画作《唐僧取经》

与季酉辰《赋形式以精神》论点重合

在论述中国画 " 笔墨与空白 " 关系的关键章节,贾浅浅文章的部分段落与画家季酉辰 2010 年发表的《赋形式以精神》一文高度相似。从 " 绘画的生命力在于笔墨与空白间的张力 " 这一核心论点,到 " 空白与笔墨 …… 如同阴与阳、有与无一样永远在不停地流动 " 等多句表述,均被直接挪用,仅有个别词语顺序微调,也没有标注引用文献。

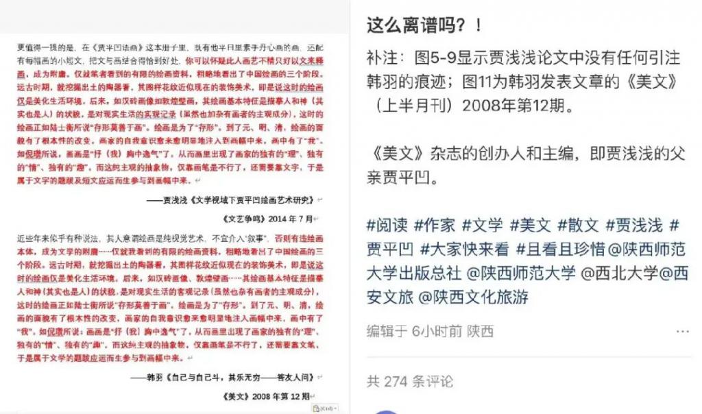
贾浅浅论文与韩羽文章框架与表述雷同

原文首发杂志《美文》主编系贾平凹

此外,贾浅浅文章开篇对中国绘画 " 三阶段论 " 的论述,其整体框架、逻辑推演及所引古人语句,与作家韩羽 2008 年 12 月发表于《美文》杂志的文章高度一致。在关于 " 文画关系 "、" 题跋艺术 " 等部分的论述中,从独特的个人化比喻(如 " 语言的磨刀石 ")到具体的论证过程,二者也呈现出雷同之处,亦未标注引用文献。

值得注意的是,韩羽该文发表的《美文》杂志,其创办人、主编正是贾平凹。

贾平凹画作《蹭痒痒》

从时间线看,上述四篇文章发表时间均早于贾浅浅论文的 2014 年。综合对比材料来看,贾浅浅并非一般的观点借鉴或合理引用,而是对其余作者已发表的、具有独创性的核心论述、理论分析及具体描述进行了系统性、非引用的文本挪用。

" 米芾拜石 " 变 " 米蒂拜石 "

贾浅浅论文被指存多处错字

" 抒情的森林 " 还发现,贾浅浅《文学视阈下贾平凹绘画艺术研究》一文本身存在多处文字错误。在论述中国传统文化典故时,作者将艺术史上著名的 " 米芾拜石 "(北宋书法家米芾的轶事)误写为 " 米蒂拜石 "。同时,将常用的引语 " 常言道 " 误写为 " 常言到 "。

在西北大学文学院官网的个人简介中,这篇涉嫌抄袭且存在错字的论文,却被贾浅浅本人列为其重要的学术成果。

论文被指涉嫌抄袭其父贾平凹作品

个别段落时隔 20 年 " 张冠李戴 " 重新发表

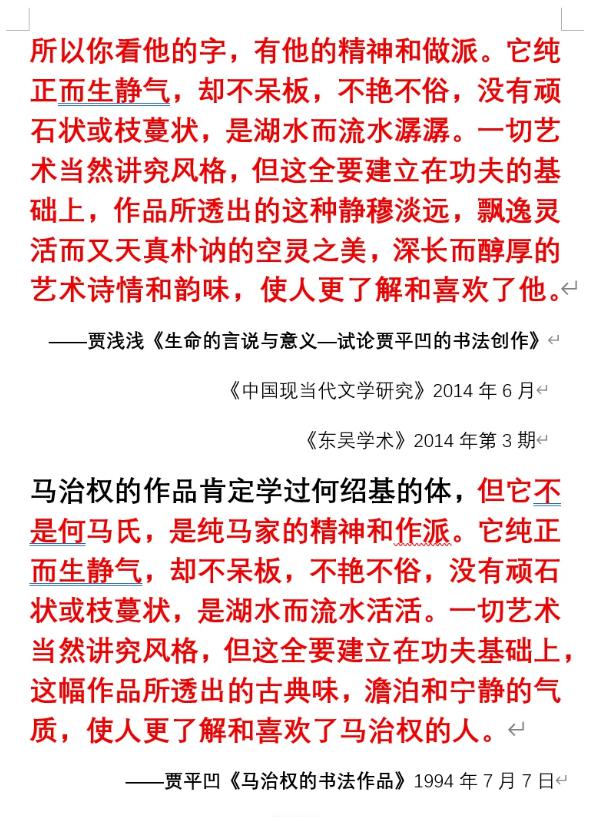
在贾浅浅 " 近年来的主要科研成果 " 中,排在首位的《生命的言说与意义一试论贾平凹的书法创作》同样存疑。

博主 " 抒情的森林 " 曾发帖称,贾浅浅于 2014 年 6 月发表这篇论文部分内容,与其父贾平凹的《马治权的书法作品》一文高度相似。贾平凹发表于 1994 年 7 月、刊登于 1998 年第 5 期《书画艺术》的这篇对另一位书法家马治权作品的评述,20 年后,部分语句被女儿 " 张冠李戴 " 用在了自己身上。

" 抒情的森林 " 社交网络截图

涉事方均未回应

记者注意到,教育部《高等学校预防与处理学术不端行为办法》认定的学术不端行为有七类,其中包括:

(一)剽窃、抄袭、侵占他人学术成果。

任何形式的剽窃、抄袭、侵占他人学术成果的行为,都是严重违反学术道德和学术规范的行为,不仅侵犯了他人的知识产权,更是对学术诚信的践踏,严重影响了学术研究的正常秩序。

(二)篡改他人研究成果。

篡改他人研究成果不仅是对原作者的不尊重,更是对学术研究的严重破坏。任何研究都应该建立在真实、可靠的数据和资料基础上,任何对数据的篡改或伪造,都是与科学精神的背离。

《都市现场》记者就此事多次尝试联系陕西省青年文学协会与西北大学相关部门,包括西北大学宣传部、西北大学文学院院长办公室、学院办公室等,但所拨打电话均无人接听。截至目前,涉事方均保持沉默。

贾平凹,生于 1952 年 2 月 21 日,原名贾平娃,当代著名作家,中国作家协会理事、中国作家协会陕西分会副主席。1975 年毕业于西北大学中文系,同年开始发表作品。1997 年凭借《满月儿》,获得首届全国优秀短篇小说奖。2003 年,先后担任西安建筑科技大学人文学院院长、文学院院长。2008 年凭借《秦腔》获得第七届茅盾文学奖。

据公开资料,贾浅浅,1979 年 11 月出生,当代作家、诗人,西北大学文学院副教授,鲁迅文学院 32 届高研班学员,陕西省青年文学协会副主席,中国当代作家贾平凹之女。1998 年 9 月至 2003 年 7 月,就读于西北大学中文系汉语言文学专业。2003 年 8 月起,开始担任西安建筑科技大学教师 。2006 年 9 月至 2009 年 7 月,就读于陕西师范大学中文系文艺学研究生。 2017 年,获第二届陕西青年文学奖。 2018 年 1 月,出版个人自选诗集《第一百个夜晚》。2019 年 6 月,与崔永元、方方等合著《我们的父亲》;2020 年 3 月,出版诗集《椰子里的内陆湖》。2024 年 12 月,获得西北大学博士学位。

来源:都市现场综合羊城晚报、教育部网站、西北大学文学院网站