热搜词: 2026 2025 2027 admin请输入关键字 ad\'
首页 学习 生活 综合 科学 资讯
学习
在被迫接受乌克兰停火的情况下,普京似乎可能会寻求自己的条件学习

在俄罗斯军方在这场战争中占据上风之际,乌克兰向克里姆林宫发出了一个艰难的挑战:莫斯科是应该接受休战,...

《科里》的杰克·p·谢泼德暗示,随着ITV肥皂剧合同的临近结束,他的未来不确定学习

尽管普拉特家族是威瑟菲尔德的基石之一,杰克·p·谢泼德永远不知道老板们是否会把大卫赶出去。“我现在有...

数以百万计的全美客户就新的奖金发放发出了电子邮件提醒学习

数以百万计的全国会员收到了一笔新的50英镑付款的提醒,这笔款项将于下个月发出。超过1200万的客户将...

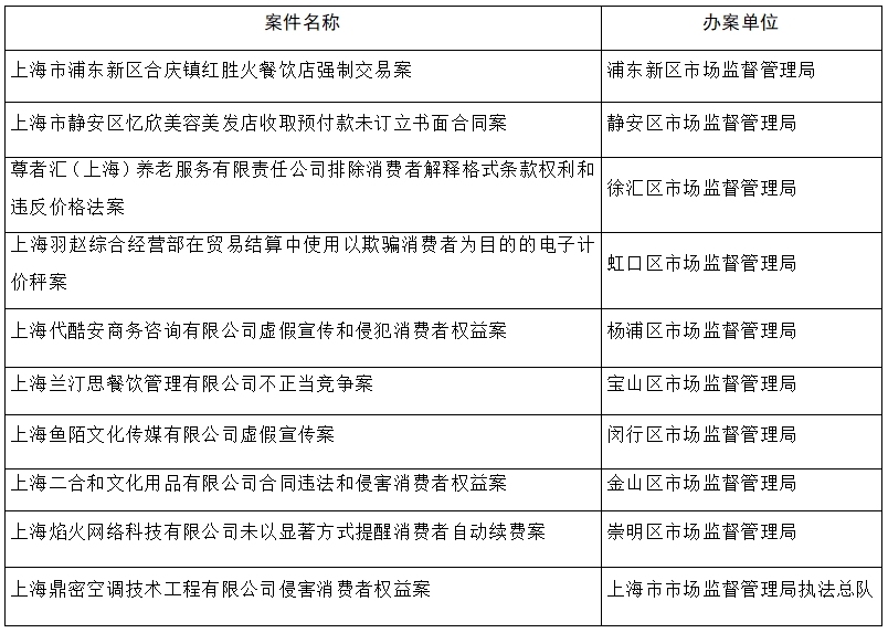
成立1年的品牌宣称百年老字号,上海市监局公布十大侵害消费者案例学习

3月13日,上海市市场监管局公布十大侵害消费者合法权益典型案例。其中,一公司在电商平台直播间宣称其销...

女孩给警察打了一个痛苦的电话,几小时后,她的尸体被发现在桶里学习

一个被吓呆了的十几岁女孩把她令人毛骨悚然的遗言录了下来,然后就再也没有听到过她的消息。亚历山德拉·马...

新队长Shadab Khan在新西兰巡回赛前支持年轻的球队学习

巴基斯坦新任命的T20I副队长ShadabKhan在球队前往新西兰之前表达了对球队年轻人才的信心。在...

‘我们将欢迎卑诗省加快聘用美国医生和护士学习

美国的医生和护士:不列颠哥伦比亚省想雇佣你。这是不列颠哥伦比亚省卫生部长乔西·奥斯本周二传达的“明确...

乔治·克鲁尼的另一个奇怪表情,他承认让妻子阿迈勒“畏缩”学习

周二,好莱坞明星乔治·克鲁尼在纽约的露面让粉丝们大吃一惊,他承认妻子阿迈勒对他的新造型不满意。这位6...

市值蒸发逾1万亿美元!印度散户投资者遭重创并加剧了经济风险学习

财联社3月13日讯(编辑牛占林)在史无前例的抛售背景下,印度股市成为了全球表现最差的市场,总市值缩水...

法国防长:预计法军预备役人数将达10万学习

当地时间3月13日晚,法国国防部长塞巴斯蒂安·勒科尔尼就乌克兰危机以及欧洲安全等问题接受了法国媒体专...

  • 首页
  • 上一页
  • 3058
  • 3059
  • 3060
  • 下一页
  • 末页
  • 最近添加
    日本政府拟修改自卫队官阶,包含“大佐”等旧日军称谓 主业亏损之下定增30亿寻生机,帝科股份豪赌存储前路 WTI原油、布油期货均涨超3% 十四届全国人大常委会第二十二次会议在京举行 伊朗261名议员发表声明支持谈判团队及议长卡利巴夫 乘客买高铁“08车01C”座上车却懵了 界面晚报 | 三部门严打旅游市场强迫购物,中战华信 美团旗下小象超市暂停部分城市自提服务,业内称高成本

    最近推荐

    • 日本政府拟修改自卫队官阶,包含“大佐”等旧日军称谓
    • 主业亏损之下定增30亿寻生机,帝科股份豪赌存储前路几何?
    • WTI原油、布油期货均涨超3%
    • 十四届全国人大常委会第二十二次会议在京举行
    • 伊朗261名议员发表声明支持谈判团队及议长卡利巴夫
    Copyright © 2012-2024 某某公司 版权所有吉ICP备13000426号-2 | XML地图