“玉米油第一股”西王食品及实控人被立案调查,去年净亏超12亿

“玉米油第一股”西王食品(000639.SZ)被证监会立案调查。

4月28日晚间,西王食品发布公告称,于近日收到证监会分别对公司、实际控制人王勇下发的《立案告知书》。因涉嫌信息披露违法违规,根据相关法律法规,证监会决定对公司、王勇进行立案调查。

西王食品表示,目前公司各项生产经营活动正常有序开展,本次立案不会对公司生产、经营和管理造成重大影响。

同日晚间,西王食品发布的2025年年度报告显示,报告期内,公司营业收入为45.30亿元,同比下降8.89%;归属于上市公司股东的净亏损12.42亿元,同比增亏180.05%。

对于2025年业绩亏损情况,西王食品曾在预亏公告中解释称,一是原材料乳清蛋白价格持续上涨,叠加行业竞争加剧,导致运动营养板块业绩不及预期;二是报告期内依据会计准则计提无形资产减值损失9.5亿元至15亿元,进一步拖累了净利润表现。

西王食品已经连续多年亏损。财报显示,2022年至2024年,西王食品的归母净利润分别为-6.19亿元、-1687万元、-4.44亿元。2026年一季度,其归母净利润为-929万元,同比扭盈为亏。

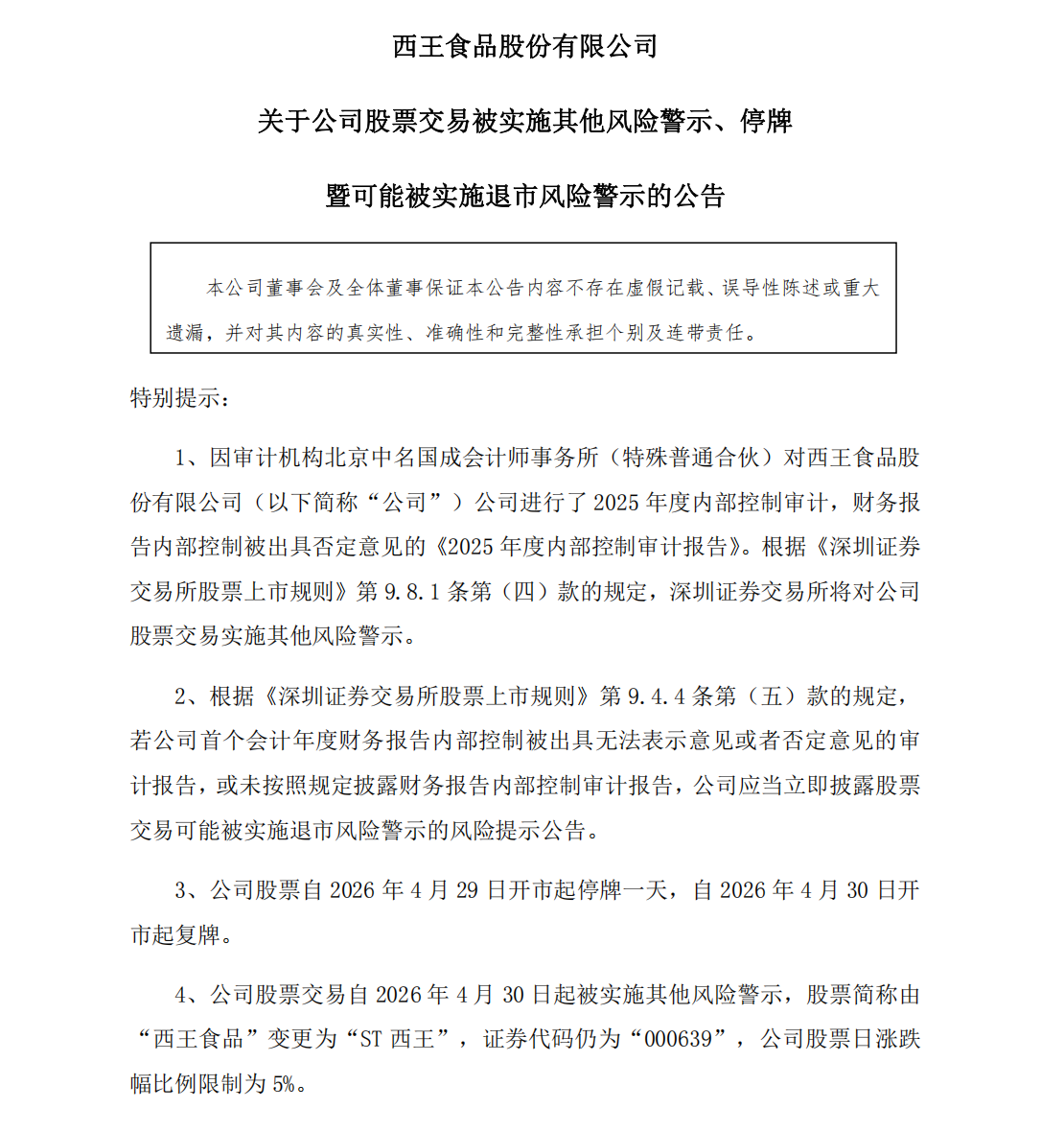
4月28日晚间,西王食品还发布公告称,因审计机构北京中名国成会计师事务所(特殊普通合伙)对西王食品进行了2025年度内部控制审计,财务报告内部控制被出具否定意见的《2025年度内部控制审计报告》。根据有关规定,深圳证券交易所将对公司股票交易实施其他风险警示。

公告显示,根据相关规定,若公司首个会计年度财务报告内部控制被出具无法表示意见或者否定意见的审计报告,或未按照规定披露财务报告内部控制审计报告,公司应当立即披露股票交易可能被实施退市风险警示的风险提示公告。

西王食品表示,公司股票自4月29日开市起停牌一天,自4月30日开市起复牌。公司股票交易自4月30日起被实施其他风险警示,股票简称由“西王食品”变更为“ST西王”,证券代码仍为“000639”,公司股票日涨跌幅比例限制为5%。

官网资料显示,西王食品主产品为西王牌玉米胚芽油及鲜胚玉米胚芽油,产品涉及葵花籽油、橄榄油、亚麻籽油、花生油等多个油种2011年2月在深圳A股主板上市,曾被称为“玉米油第一股”

2016年,西王食品并购了加拿大Kerr公司,标志着西王食品由原来百亿级的小品种油产业跨入了万亿市场规模的大健康产业。另据西王食品财报介绍,公司是国内最大的玉米胚芽油生产基地,玉米油市场占有率已达30%以上。

西王食品控股股东西王集团,始建于1986年,是一家以玉米深加工和特钢两大实体产业为主的民营企业,控股3家上市公司、1家财务公司、4家高新技术企业,现拥有总资产500亿元,职工16000余人。该公司的法定代表人、受益所有人、董事长和实际控制人均为王勇。

今年3月13日晚间,西王食品发布公告称,控股股东西王集团持有的2亿股公司股票,将在京东司法拍卖平台公开拍卖。公告显示,这笔股份占西王集团所持公司股份总数的99.01%,占公司总股本的18.53%。若本次拍卖成交,西王集团及其一致行动人合计持股比例将从当前的20.02%骤降至1.87%,公司控股股东及实际控制人可能发生变更。3月31日,西王集团持有的2亿股股份司法拍卖以流拍告终。

此次拍卖的诱因可追溯至2019年8月。当时,西王集团以其所持有的西王食品股份质押,向滨州市重点企业发展基金合伙企业融资20.72亿元,该笔融资于2022年8月30日到期后未能按期偿还,最终引发债权人申请司法执行,导致相关股份被强制拍卖。