史上“最严罚单”落地,拼多多因“幽灵外卖”及暴力抗法被重罚15.22亿

圆周率财经

电商食安 " 最严罚单 " 落地,拼多多因 " 幽灵外卖 " 及暴力抗法被重罚 15.22 亿

4 月 17 日,国家市场监督管理总局公布对 7 家主流电商平台 " 幽灵外卖 " 系列案的处罚结果,罚款总金额高达 35.97 亿元。

其中,拼多多因违规情节特别严重,被处以 15.14 亿元的罚款及 584 万元的违法所得没收,合计 15.22 亿元,占此次总罚款的四成以上。

这场风暴的起点,是平台上那些看不见的 " 厨房 "。

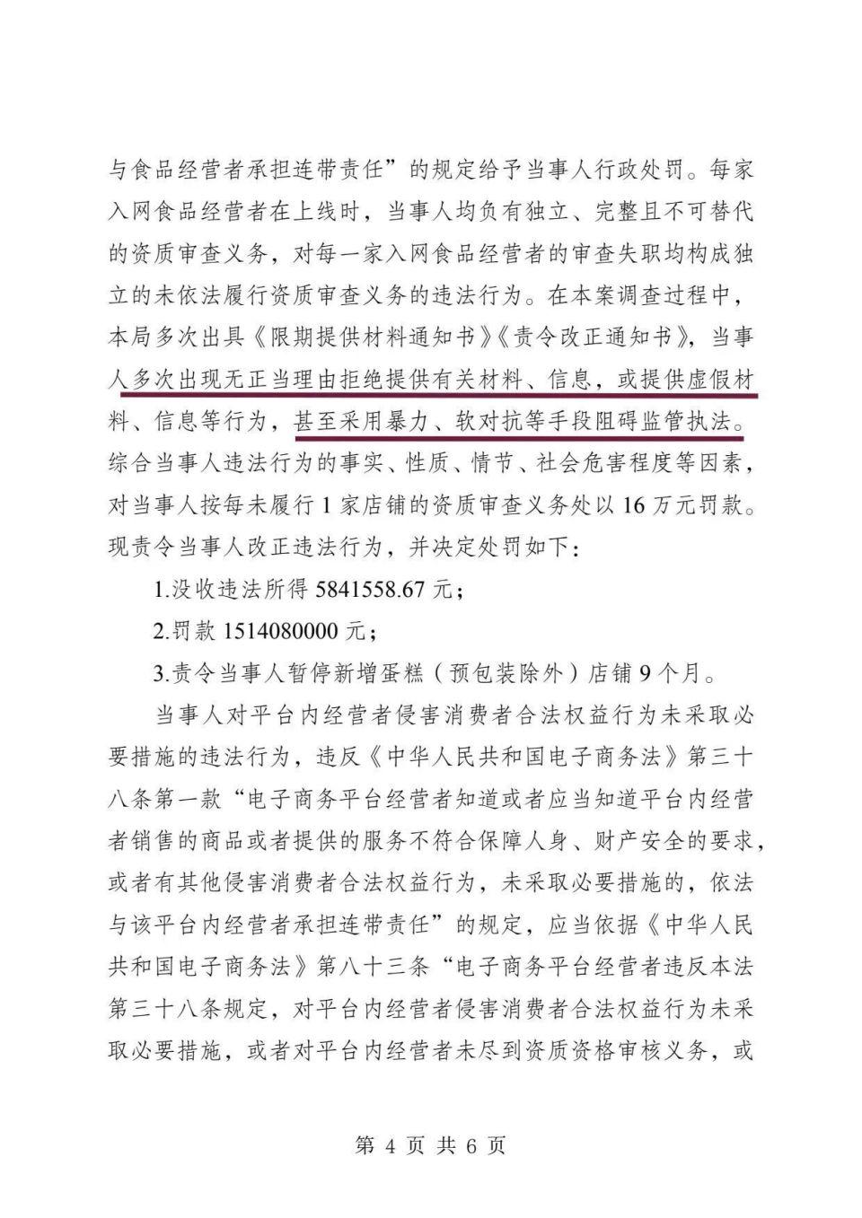
根据国家市场监管总局发布的行政处罚决定书(国市监处罚〔2026〕22 号),调查发现拼多多平台上存在 9463 家存在严重资质问题的裱花蛋糕经营者。

问题远比想象中触目惊心:这近万家店铺中,有 4522 家根本没有上传《食品经营许可证》,另有 4941 家上传的许可证经营范围根本不包含需要洁净操作环境的 " 裱花蛋糕 " 项目。这意味着,消费者在这些店铺下单的蛋糕,很可能产自无证或超范围经营的 " 黑作坊 "。

这些 " 幽灵店铺 " 在监管的盲区里创造了 9709 万元的交易额,而平台则从中抽佣获利 584 万元。更隐蔽的 " 套路 " 在于 " 转单 " ——拼多多与第三方服务商合作,使商家得以在消费者不知情的情况下,将订单转交给其他不明资质的经营者生产。这不仅违反了 " 网络餐饮不得委托加工 " 的明确规定,更彻底剥夺了消费者的知情权与选择权。

如果说资质审核失守暴露了平台管理的漏洞,那么调查过程中拼多多的表现,则将其对监管的漠视推向了顶点。

处罚决定书用严厉的措辞指出,在案件调查期间,拼多多多次无正当理由拒绝提供材料、提供虚假材料,甚至采用了暴力、软对抗等手段阻碍执法人员履行职责。

这一描述,与去年末媒体曝出的 " 拼多多高管与市监工作人员发生肢体冲突 " 的传闻相互印证。

当时事件在舆论场中发酵后迅速沉寂,而如今官方文书中的定性,为这场冲突提供了权威注脚。从 " 软对抗 " 到 " 硬冲突 ",平台方的抗拒直接导致了处罚的升级。最终,监管部门依据《食品安全法》等法规,按每家未履行审核义务的店铺罚款 16 万元的标准,累计计算出这笔 15.14 亿元的 " 天价罚单 "。此举被业内普遍解读为一种顶格惩处,旨在彰显 " 零容忍 " 的监管态度。

拼多多并非唯一的受罚者。美团、京东、饿了么、抖音、淘宝、天猫等其余 6 家平台也一并受罚,标志着针对整个线上餐饮乱象的行动已全面展开。

除了罚款,拼多多还被处以最严厉的业务禁令——暂停新增蛋糕类店铺 9 个月,其法定代表人及食品安全负责人也面临个人处罚。

这张总额近 36 亿的 " 集体罚单 ",无疑为中国狂飙突进了十余年的外卖行业划下了一道清晰的红线。它宣告了那个平台 " 只撮合、不负责 ",流量至上、安全靠边的 " 野蛮生长 " 时代彻底终结。未来的竞争,将必然建立在合规、透明与严格履行主体责任的基础之上。