湖南怀化一中学看孩子成绩要绑定“学习助手”并缴费?当地教育局回应
" 现在看孩子成绩还要交钱?收费真是越来越离谱了!" 近日,有家长在社交平台上发帖,称湖南怀化市辰溪县第一中学在班级群里发了 " 给家长的一封信 ",要求绑定名为 " 云教智学增分宝 " 的学习助手,称可以帮助学生精准备考,快速增分,一学期收费 350 元。
该家长对此不解,4 月 27 日,在接受扬子晚报 / 紫牛新闻记者采访时,这位家长表示,自己不需要这些所谓的功能,但如果不绑定缴费,可能孩子每次的考试成绩和作业批改结果都无法看到。

家长群通知 受访者供图
" 要求绑定学习助手是刚刚开始的,针对所有的高二年级,一学期 350 元,目前我从老师那边得知不绑定交钱就查不了成绩。" 这位家长告诉紫牛新闻记者,老师也在家长群里发了 " 给家长的一封信 ",介绍了这个学习助手,称有分析和举一反三功能。" 像我这样的,只想知道孩子每次的考试成绩,并不需要所谓的分析归纳,收费应该因人而异。"
该家长表示,尽管学校方面说是自愿,可老师一直在群里催促绑定缴费,并称不然就会耽误网上阅卷和查看孩子的成绩。据这位家长透露,他已经打了 12345 并向省级教育主管部门进行了反映,但目前还没有收到具体的反馈。
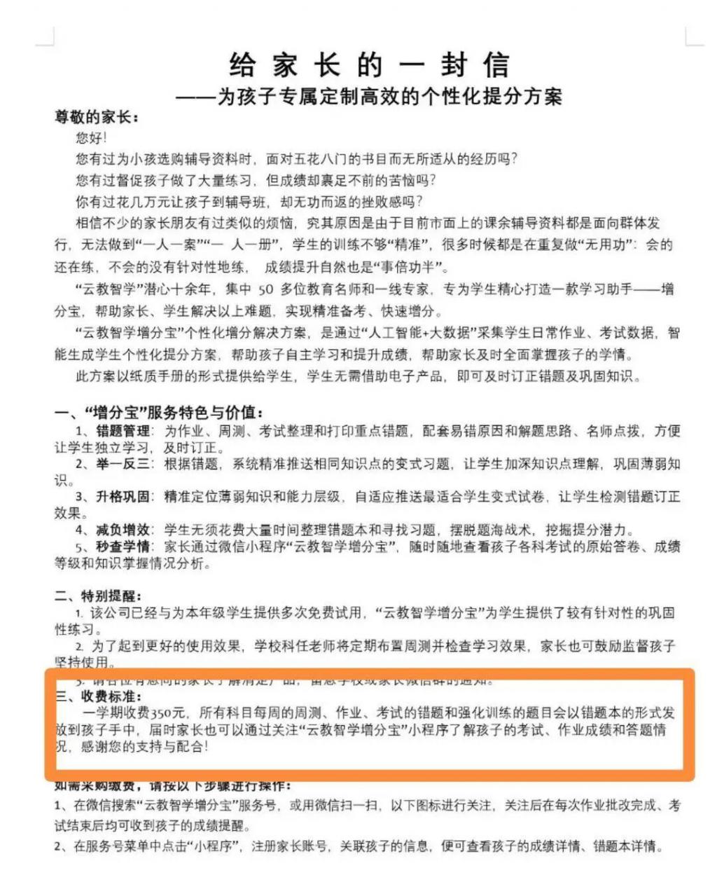
紫牛新闻记者也看到了 " 给家长的一封信 ",里面介绍了这个学习助手,名叫 " 云教智学增分宝 "。信中称," 云教智学增分宝 " 通过采集学生日常作业、考试数据,智能生成学生个性化提分方案,帮助孩子自主学习和提升成绩,帮助家长及时全面掌握孩子的学情。

给家长的一封信 受访者供图
信中强调,该公司已经给本年级学生提供多次免费试用,家长通过 " 云教智学增分宝 " 可随时随地查看孩子各科考试的原始答卷、成绩等级和知识掌握情况分析。学校科任老师也将定期布置周测并检查学习效果,家长也可鼓励监督孩子坚持使用。紫牛新闻记者注意到,信中注明了使用该学习助手一学期收费 350 元。
一位网友留言说," 这种学习助手类似于咱们平常用 app 充会员,只不过这些科技公司是针对学习类功能的会员,科技公司收费都不低的。" 还有网友称,自家孩子也是用小程序看的成绩和排名,没有收费,但是也只能看成绩和排名,其他没有,但觉得够了,因为错题和分析老师会讲的。

学习助手 受访者供图
那么,不绑定这个学习助手并缴费是否真的无法查看孩子的考试成绩呢?为求证此事,4 月 28 日,紫牛新闻记者试图联系辰溪县第一中学核实,但多次拨打多个电话一直无人接听。
随后,紫牛新闻记者联系上了辰溪县教育局,一名工作人员表示,没听过这事,教育局需要和学校方面核实,也建议家长和学校多沟通了解学习助手实际的使用情况。" 需要说明的是,教育局没有过这样的布置,目前也没接到家长类似的反映。" 该工作人员称。
截至发稿前,紫牛新闻记者再次联系辰溪县教育局,得到的答复是,还在核实中。