热搜词: 2026 2025 2027 admin请输入关键字 ad\'
首页 学习 生活 综合 科学 资讯
综合
从金融精英到终身囚徒综合

涉案1.9亿元、作案50起随着职务的提升和权力范围的扩大各类宴请、馈赠随之而来在"都是正常...

美国开始给欧洲猛灌毒鸡汤综合

作者|辜学武德国波恩大学终身讲座教授编辑|李少威今年的慕尼黑安全峰会是更具戏剧性了。欧洲人是带着国际...

“AI鬼故事”引发美股地震!始作俑者:我也没想到……综合

詹姆斯·范·吉伦(JamesvanGeelen)万万也没想到,自己竟然会引发美股周一大跳水。但事实正...

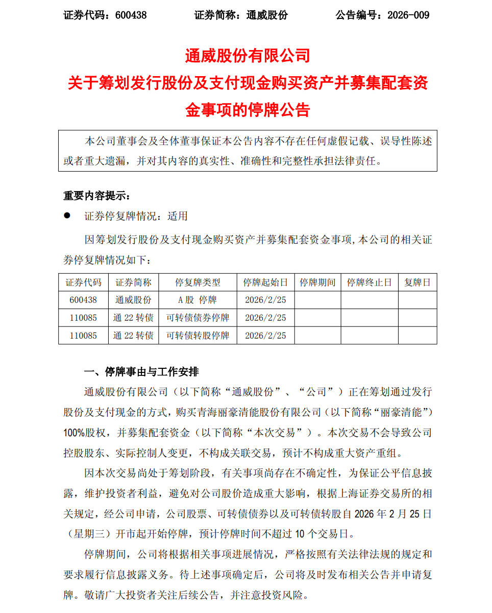
停牌!800亿光伏巨头通威股份拟收购青海丽豪综合

2月24日晚间,市值800亿元的光伏巨头通威股份发布停牌公告,宣布正在筹划通过发行股份及支付现金相结...

“狼来了”!砸崩千亿软件帝国后,Anthropic还会革谁的命?综合

近一个多月以来,Anthropic正在全球软件行业引发一场堪比"雪崩"的连锁反应...

央行今日开展4095亿元7天逆回购操作综合

央行今日开展4095亿元7天逆回购操作,操作利率为1.40%,与此前持平。...

商务部新闻发言人就中韩在热轧板卷反倾销案中达成价格承诺协议答记者问综合

有记者问:近日,在韩国对中国的热轧板卷反倾销案终裁中,中韩双方达成价格承诺协议,请问发言人对此有何评...

AI早报 | 马斯克设想从月球电磁弹射AI卫星;千寻智能宣布完成近20亿元融资综合

马斯克设想从月球电磁弹射AI卫星2月23日,据新华社援引多家媒体报道,为更便捷部署专用于人工智能(A...

鲁豫回应“每天只吃三粒米”传言综合

鲁豫近日直接回击了困扰她20多年的“每天只吃三粒米”谣言,一句“老娘吃多少米你根本不知道”的霸气表态...

俄官方公布莫斯科火车站爆炸案视频画面综合

当地时间24日,俄罗斯莫斯科内务总局发布了莫斯科萨韦洛夫斯基火车站爆炸的视频画面。嫌犯系乌德穆尔特共...

  • 首页
  • 上一页
  • 258
  • 259
  • 260
  • 下一页
  • 末页
  • 最近添加
    汽车行驶中,后排座椅放倒当床睡,违法吗? 好评中国|数瞰新发展:84.7%,烟火气里的稳进之 小红书发内部信:加大 AI 投入,柯南出任总裁 美伊进入不战不和“新冷战”阶段,对谁更有利? 江苏无锡一女子骨折请病假未获批准,公司以旷工为由将 稳投资再加码!第二批设备更新资金已下达 财说|营收增长难掩亏损,智慧停车第一股立方控股现金 俄罗斯:普京访华日期确定

    最近推荐

    • 汽车行驶中,后排座椅放倒当床睡,违法吗?
    • 好评中国|数瞰新发展:84.7%,烟火气里的稳进之帆
    • 小红书发内部信:加大 AI 投入,柯南出任总裁
    • 美伊进入不战不和“新冷战”阶段,对谁更有利?
    • 江苏无锡一女子骨折请病假未获批准,公司以旷工为由将其开除,法院判了
    Copyright © 2012-2024 某某公司 版权所有吉ICP备13000426号-2 | XML地图