这届年轻人,正在被“吃谷”掏空,“谷圈陷阱”暗潮汹涌

今年春节,动画电影《哪吒之魔童降世》以势不可挡的姿态横扫全球影院,不仅将 " 中国神话 " 的热度烧向全球,还推动了二次元文化 " 破壁 ",周边产品更是一 " 吒 " 难求。
泡泡玛特与哪吒联名的手办盲盒,上线 8 天就全部售罄,销售额迅速破千万元;哪吒 IP 核心授权商桑尼森迪的周边产品,销售额更达到了 2 亿元 ……
这也只是谷圈的冰山一角——当年轻人开始为《原神》角色徽章一掷千金,当《排球少年》胸章在闲鱼被炒到五位数,谷圈正在上演比饭圈更疯狂的消费奇观。
不过,谷圈火爆背后,行业发展也并非一片祥和,授权模糊、代购跑路、盲盒陷阱等乱象层出不穷,甚至沦为了炒作、投机、欺诈的温床。疯狂的谷圈,要如何回归理性?
01 超能吸金的 " 塑料黄金 "
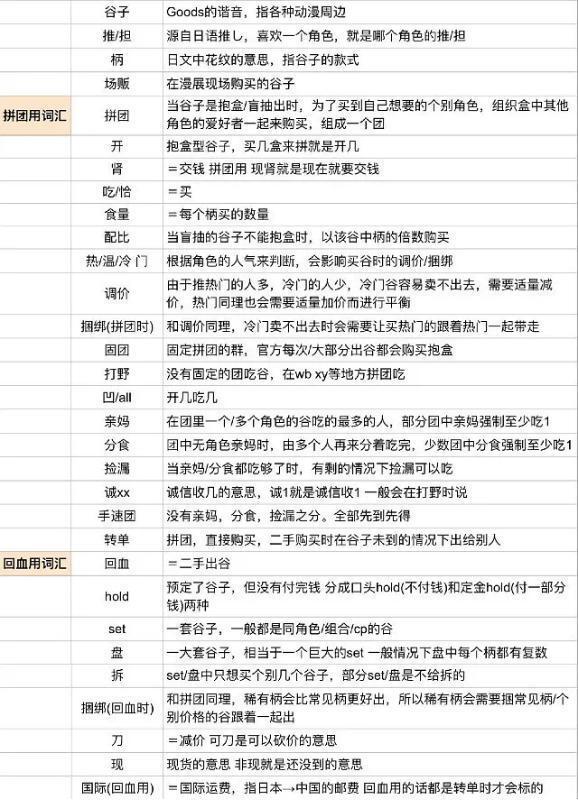
谷子,是英文 goods 的谐音,指的是动画、漫画、游戏等版权作品衍生出的周边产品,属于二次元相关产品包括徽章(俗称 " 吧唧 ")、亚克力立牌、挂件、手办等一系列制品。
俗话说 " 一入谷圈深似海 ",所谓的 " 谷圈 ",就是以谷子为核心,爱好者进行购买、交流、展示等行为的圈子,与之相对应的还有 " 吃谷 ",就是购买谷子的行为。
谷圈文化的流行,也是二次元文化的延伸,初心是 " 大家为了自己喜欢的作品聚集在一起 "。不过,随着代购、拼团、晒谷等多种行为方式的产生," 吃谷 " 也逐渐成为一种生活方式的体现和社交符号的表达。

根据《中国二次元内容行业白皮书》,中国泛二次元用户规模已突破 5 亿人,天风证券报告指出,该群体的主力年龄段集中在 12-22 岁之间,中学生占据了 50%-60% 的比例。
这个年轻人的小众爱好,却撑起了千亿的谷子经济。根据艾媒数据,2024 年中国谷子经济的市场体量已扩张至 1689 亿元,预计到 2029 年将达到 3089 亿元。

不过,外行看热闹,行家看门道,不在谷圈里的人是怎么都想不明白,凭什么成本只有几块钱的塑料胸章,能够让年轻人如此疯狂?
一方面,是消费者对于情绪价值和社交分享的追求。随着生活节奏加快和工作压力增大,年轻消费者越来越倾向于通过购买满足情感和心理需求的产品来调节情绪。
中学生丽莎(化名)表示,自己回家看到喜欢的动漫人物,就会感觉身心放松,甚至希望自己能和他们一样勇敢、坚强。
另外,谷圈还有自己的一套自己的社交规则,让疲于工作生活的谷圈人可以暂时脱离真实世界,在谷圈里获得社会认同感。
另一方面,以 Z 世代为主的 " 吃谷 " 群体,有着庞大的消费潜力。根据艾媒数据,谷子经济的消费者主要为女性,超半数分布在一线城市,且收入普遍不低,有足够的能力进行情绪消费。
国元证券报告指出,Z 世代群体的可支配收入规模总额估计已超十万亿人民币,其中超五成消费者有周边购买意愿,为谷子经济发展奠定了经济基础。

最后,近年国内优质动漫 IP 不断崛起,比如哪吒、原神等,为二次元文化发展提供了很好的土壤。另外,大部分谷子售价不高,降低了消费门槛,也能触达到更广泛的二次元消费圈层。
购买门槛不高,再加上能满足年轻人情绪价值、社会认同等心理需求,消费者自然也愿意为这些看似不起眼的 " 塑料片 " 买单,甚至不惜一掷千金。
比如动漫《排球少年》中的人气角色及川彻,其 " 吧唧 " 在二手平台上已经被炒到了 8 万元以上,像这样的稀有谷子也被称为 " 海景谷 "。
二次元爱好者的谷穗(化名)表示,自己是学生党没什么钱," 吃谷 " 确实有负担,也有想过退出谷圈,但又会忍不住问自己,难道不是因为爱才买的谷吗?

02 暗潮汹涌的 " 谷圈陷阱 "
由此也能看出," 吃谷 " 所带来的也并不仅仅都是快乐,还有焦虑和攀比,甚至催生出新型破产陷阱。
对于谷圈人来说,相较于默默 " 吃谷 "," 晒谷 " 的社交意义更大,拥有限量款或是特别的谷子可以成为一种社交资本,提升个人在社群中的地位。
因此在 " 晒谷 " 的基础上,谷圈还形成了 " 痛文化 ",即通过谷子进行装饰,比如痛车、痛包、痛衣、痛鞋等,将喜爱的动漫元素融入到日常生活中。
《光与夜之恋》人气角色陆沉的粉丝千草(化名)表示,自己会参加陆沉的粉丝会、生日会,粉丝还会包办 " 痛楼 ",不能让哥哥输掉人气。

对于追星和吃谷这件事,大部分父母都表示尊重孩子,毕竟谁没有年轻过。但精神支持是一回事,经济支持却又是另一回事。
不少父母在社交平台上真诚发问," 孩子要拿几千块买大全套该不该给 " " 孩子沉迷吃谷怎么办 " " 为什么 XX 吧唧这么贵 "……

通常来说,国产谷子的平均销售价格通常在 10 元 -30 元,即便是进口谷子,价格也在 30 元 -60 元。但一些不良商家和投机分子,却通过炒作、囤积等行为,将谷子价格推高几十倍乃至千倍,甚至还是真假混卖,即便是成年消费者也防不胜防,更何况是未成年人呢?
首先是恶意 " 炒谷 ",成年人有他们的股市,年轻人也有自己的 " 谷市 "。比如上文提到在二手市场被炒至 8 万元的《篮球少年》人气角色及川彻的 " 吧唧 ",在拍卖前的市场价仅为数千元。
" 谷市 " 跟股市都是一样的逻辑,只要有人提前获知市场交易信息,就可以提前造势,减少流通量,并在最终交易中获利。幸运的话," 炒谷 " 人甚至都不用拿到谷子本体,就可以高价转单,当然,如果一味追涨,也有可能血本无归。
资深 " 谷迷 " 健次(化名)表示," 炒谷 " 就像 " 买期货 ",即便是买到 " 烫谷 ",在谷子售价超过市场价 25% 以上,就有可能会被砍单,所以即便 " 炒谷 " 真的能赚钱,但缺乏保障机制,又谈何兑现?

其次,代购跑路、盗版横行这些,也是谷圈的老问题。由于部分限量版或海外发行的谷子不容易买到,消费者就会选择代购,或在二手平台购买。
但大部分谷子基本上都是先交钱后发货,一旦商家直接跑路,或者 " 以假乱真 ",消费者往往是有苦难诉。
更可怕的还有恶意诈骗。比如消费者在某 APP 下单消费后,不法商家就会以产品缺货、操作失误等理由,诱导消费者添加客服 QQ,再说服消费者提供个人账户信息,那么账户余额就有可能会被盗走;
又或者冒充公检法机关话术吓唬未成年人消费者,要求其提供父母账户信息,用同样的方法将账户余额转走
也有不法分子会伪装成 " 买家 ",谎称要购买谷子,随后又以 " 卖家没有注册店铺 "" 没有缴纳认证金 " 等理由,要求卖家添加假冒客服,支付保证金或骗取账户信息。
03 千亿市场亟待 " 防沉迷 "
谷圈之所以乱象横生,一则是因为利润丰厚,引来不少只想赚快钱的商家。通常来说,亚克力胸章的成本从几毛到几元不等,但如果真以万元成交,利润可想而知。
另外,大部分谷子都在二手市场交易,缺乏有效监管,再加上盗版谷子泛滥,消费者往往容易踩坑。
而且,谷子维权也有很大困难,以代购跑路为例,群友分散在天南地北,受骗金额也都不多,光是立案就非常困难,如果想要从民事角度起诉,维权成本高,也不是所有人都负担得起的。
当然,在谷子经济热潮之下,已有越来越多正规公司参与进来,比如奥飞娱乐、德创文艺、卡游文化等。
二次元市场近年持续增长,叠加庞大的盈利空间,相信将会吸引更多企业入场。但如果大家都想在谷子经济中分一杯羹,就更要齐心协力推动市场持续、健康的发展,谷圈才会壮大。
比如商家可以通过增加版权保护措施、监控体系等,积极打击盗版产品;还可以加强渠道布局,通过自建旗舰店、与合作零售商联手等方式,建立稳定的渠道供给,清退一些胡乱定价、随时跑路的不法商家。
对于涉世未深的未成年人来说,商家也可以出台 " 防沉迷 " 机制,部分商品可设置限时可退,防止未成年消费者冲动消费;部分高价限量产品需要 " 持证 " 购买,确保家长的知情权等。
当然,这背后也需要相关部门进一步完善监管、维权、反诈、防盗版等机制。近日,上海黄浦区牵头起草了《黄浦区二次元衍生商品和服务经营合规指引》,积极推动区内商圈商场进行二次元文化换新。
谷子经济不仅拥有巨大的想象空间,也能有效唤醒线下实体经济,对于零售行业来说,是一个重要的新风口。因此,营造一个清朗的营商环境,更是迫在眉睫。
谷圈的未来,不应是泡沫的狂欢,而应是理性的盛宴。