中国人越来越胖了,国家都看不下去了
原创 代天医、黎小球 果壳
体重超标,已经成为了中国人面临的重大健康问题之一。
数据显示,2018年我国成年人超重率和肥胖率分别为34.3%和16.4%,与2002年的22.8%和7.1%相比大幅增长。更令人惊心的是,我国6~17岁儿童青少年超重率和肥胖率已经达到11.1%和7.9%,并呈现逐年递增趋势。
在这样的背景下,2024年国家卫健委等16个部门联合制定了《“体重管理年”活动实施方案》,力争通过三年时间,控制住中国人群体重增加的势头。今年两会期间,体重管理这一话题也再次引起热议。
关于体重管理,你或许还有很多不了解的,我们选取了其中一些内容与你分享。

越来越多的中国人体重超标 | 图虫创意
“三知一管”是什么?要知道啥、管理啥?
体重管理方案里有一个重要概念,叫“三知一管”。具体来说,“三知”指知晓健康体重标准、知晓自身体重变化、知晓体重管理方法,“一管”指科学管理自身体重。
知晓健康体重标准,是管理体重的前提。目前衡量超重和肥胖程度最常用的指标是身体质量指数(BMI),它的计算方式是体重(千克)/身高(米)的平方。
对于我国成年人来说,BMI(单位kg/m2)的参考值如下——
过轻:<18.5
标准:18.5~23.9
超重:24.0~27.9
肥胖:≥28.0
儿童青少年的BMI判断标准较为复杂,跟年龄、性别都有关系(如想了解见后文)。
不过BMI不能区分身体成分的组成(是肌肉还是脂肪)以及分布。脂肪在腹部蓄积过多形成的中心型肥胖,可根据腰围直接判定。在中国,成年男性腰围≥90厘米,女性腰围≥85厘米,可视为中心型肥胖。

成人中心型肥胖腰围判断标准丨参考文献[2]
知晓体重变化,也是管理体重的重要一环。日常生活中,建议大家定期、定时称重,了解自己的体重变化,并以此调整生活方式。由于饮食、排便等影响,体重在一天当中有自然波动,所以体重记录更建议以周或者月为频率。
在减重速度方面,对于大多数超重或轻度肥胖者(24.0≤BMI<32.5),初始时每周减重约0.5~1千克为宜,每月减轻2~4千克,6个月内减轻当前体重的5%~15%并维持;对于中、重度肥胖者(BMI≥32.5),建议设立周、月目标,定期评估,按减轻现体重的5%、10%、15%划分阶段性减重目标,周期为3至6个月。
除了自我监测外,合理膳食、科学运动等也是重要的体重管理方法。合理膳食方面,需要控制总热量的摄入、多吃蔬菜水果和富含膳食纤维的食物、减少高糖高脂肪食物的摄入;科学运动方面,可以每周至少150分钟中等强度有氧运动及2~3次抗阻训练(更多关于运动的内容见后文)。此外,减少久坐、保证充足睡眠等也是科学管理体重的重要环节。

管理体重的方法有合理膳食、科学运动、减少久坐、保证充足睡眠等 | 图虫创意
“三减三健”,减少油盐糖实现健康体重
方案中提到,为了提高全民体重管理意识,将倡导“三减三健”等健康理念。“三减三健”是指通过“减盐、减油、减糖”实现“健康口腔、健康体重、健康骨骼”。
食盐摄入过多可使血压升高,增加胃病、骨质疏松、肥胖等疾病的患病风险,推荐健康成人每天食盐摄入量不超过5克。
过多脂肪摄入增加糖尿病、高血压、血脂异常和冠心病等慢性病的发病风险,推荐健康成人每天烹调用油量不超过25~30克。
糖增加龋齿、超重、肥胖、糖尿病等疾病患病风险,推荐成人每日添加糖摄入量不超过50克,最好控制在25克以下,占总能量摄入的10%以下。
“万步有约”、每天2小时,运动量需要这么大吗?
根据国家卫生健康委员会发布的《体重管理指导原则(2024 年版)》,运动的总原则是 “动则有益、多动更好、适度量力、贵在坚持”。
对于体重正常的健康成人,推荐每周至少进行5天身体活动,每周至少进行150分钟中等强度有氧运动,以及2~3次抗阻训练(力量训练),并将身体活动融入日常生活中。
超重肥胖人群的运动应以减脂为主要目标、维持瘦体重为次要目标。推荐通过长时间中低强度有氧运动减脂,每周运动5~7天,从小量逐渐增至每周250分钟。结合抗阻运动有助于同时维持瘦体重。
体重过低的人群,应以增肌为主要目标进行抗阻运动。



运动原则及干预方案 | 参考文献[2]
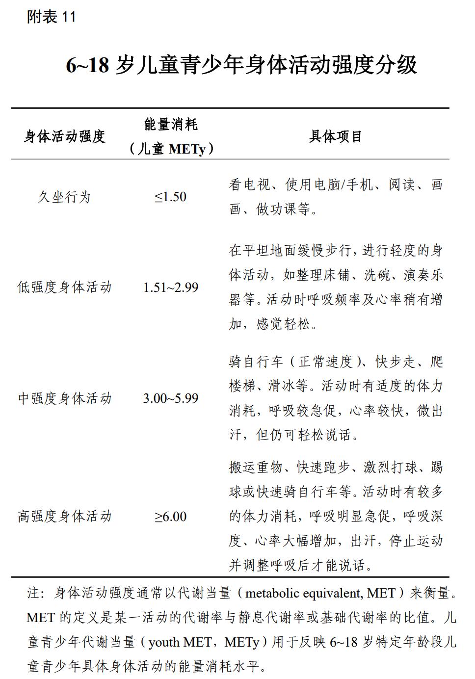
学龄儿童青少年(6~17岁)需要的运动量更大,建议校内和校外每日至少累计达到60分钟中等至较高强度的运动。
在医生的准许下,推荐孕妇适度运动,每周进行150分钟包括有氧和阻抗的中等强度运动。根据个体情况循序渐进,避免有身体接触、增加摔倒风险和胎儿伤害的运动。
在身体允许的情况下,推荐老年人进行规律活动,每周至少进行3次平衡能力锻炼和预防跌倒能力的活动,适量进行增加肌肉的训练,预防少肌症。
各类人群都需要遵循合理的运动流程和科学的锻炼方案,避免损伤。存在运动风险的人群应适当降低运动强度、缩短每次运动时长、增加运动频率,必要时在专业人员指导下制订个体化运动方案。

6~18岁儿童青少年身体活动强度分级 | 参考文献[2]
肥胖症,是可以去医院诊疗的
肥胖不只是“身材走形”,它是一种严重的慢性疾病。近年来,肥胖症的诊疗已经形成了一套科学、规范的体系,有需求的人可以去医院营养科、内分泌科等寻求专业帮助。
去医院后,医生会通过测量BMI、腰围、体脂率等指标判断肥胖程度,还会进行一系列检查,如血糖、血脂、肝功能、甲状腺功能等,并结合患者的病史、家族史、生活方式等,寻找肥胖的潜在原因。
在诊断明确后,医生会根据个人的具体情况制定治疗方案。目前,肥胖症的治疗手段多样,主要包括生活方式干预、药物治疗、手术治疗等。其中生活方式干预是基础,包括前面说过的合理饮食、科学运动等。
对于生活方式干预效果不佳的肥胖患者,药物治疗也是一个选择。近年来,随着医学进步,多种新型减重药物不断问世,如GLP-1受体激动剂等。对于重度肥胖患者,减重手术可能是一个选择,不过手术适应证严格,需经过多学科团队评估后决定。
此外,很多肥胖患者可能伴有焦虑、抑郁等情绪问题,或者存在不良的饮食行为。医生可以通过认知行为疗法等手段,帮助患者调整心态,改善饮食行为。
总之,肥胖症是一种可以去医院诊疗的疾病。如果你或身边的人正为肥胖所困扰,可以及时寻求专业医疗帮助。

医生可以帮助你科学减重 | 图虫创意
读懂营养成分表,更有利于能量控制
根据《预包装食品营养标签通则》(GB28050-2011),食品生产企业必须在“预包装食品”上附上营养标签。所谓的预包装食品,可以简单理解为包装完整、有准确重量或体积并且消费者可以直接购买的食品,你能在超市里买到的薯片、可乐、方便面等都属于这类。
营养标签的核心之一,是营养成分表。按照规定,营养成分表里需要标明能量、营养素(蛋白质、脂肪、碳水化合物、钠)含量、营养素参考值(NRV%)。
营养成分表中间一列的营养素含量,通常是每100克、100毫升或是每份食品可食用部分所含的对应营养素含量。而要理解最右列的营养素参考值(NRV%),可以来看下面这张图。

营养成分表丨cn-healthcare.com
健康成年人每日建议摄入能量一般在2000千卡(约8360千焦)左右。上图中,每100克食物中含有2505千焦,刚好占建议量的30%,这就是NRV%的含义。如果整袋食品有250克,当你吃完它时,你就达到了今日能量建议摄入量的30%*2.5=75%。
对于有减重需求的人来说,减少能量摄入是重要一环,能读懂营养标签有利于总体的能量控制。根据能量需要量,建议每日减少500~1000千卡或减少30%的总能量摄入,同时保持碳水化合物、脂肪、蛋白质的均衡摄入(供能占比分别为50%~60%、20%~30%、15%~20%)。
超重肥胖“一减两增”,减肥信心也要增强
在学生的体重管理中,方案提到帮助超重肥胖学生做到“一减两增,一调两测”,也就是减少进食量、增加身体活动、增强减肥信心,调整饮食结构、测量体重、测量腰围。
其中,饮食和运动对减重的作用,前面已经写到了,7~18岁学生的体重判定标准见下表。
剩下的“增强减肥信心”,是经常被人们忽略的。每个人减重时都会遇到很多阻碍,超重肥胖不仅受饮食和身体活动水平影响,也与遗传、生活习惯和社会环境改变等有关。减重成功后,体重还有可能再次增加。
因此,减重的人需要充足信心来支持并维持健康的生活方式。减重者可以从营养科、内分泌科等诊疗中,获得合理的减重计划和医生的支持,也可以在学校、公司和家人的支持下,通过认知重建、情绪管理等获得信心。如果发现存在难以抑制对食物的渴望、短时间进食大量食物,伴随停不下来的失控感等情况,建议求助精神心理专业人员。

7~18岁儿童青少年BMI界值|参考文献[2]
《“体重管理年”活动实施方案》力争通过三年时间,控制住中国人群体重增加的势头。对于我们每一个人来说,三年的时间足够让我们控制住体重,但更重要的是由此养成并维持良好的生活习惯。
参考文献
[1]医疗应急司. 关于印发“体重管理年”活动实施方案的通知. 国卫医急发〔2024〕21号
http://www.nhc.gov.cn/ylyjs/pqt/202406/b4f7141179504bd69d7a18db6d877f47.shtml
[2]国家卫生健康委员会. 体重管理指导原则(2024 年版). 国卫办医急函〔2024〕469号
[3]中华人民共和国国家卫生健康委员会. 《一图了解“三减三健”》之“三减”篇
http://www.nhc.gov.cn/wjw/zcjd/201809/03f516c0b32b4312a467b5094651cde7.shtml
[4]中华人民共和国国家卫生健康委员会. 《一图了解“三减三健”》之“三健”篇
http://www.nhc.gov.cn/wjw/zcjd/201809/66037ac12cc44b3388d95682ef341e0e.shtml
[5]肥胖症诊疗指南(2024年版).pdf
https://www.gov.cn/zhengce/zhengceku/202410/content_6981734.htm
作者:代天医、黎小球
原标题:《中国人越来越胖了,国家都看不下去了……》
阅读原文