“招惹我弄死你”!董事长上门殴打他人被停职2个月后,太原酒厂迎来新任董事长
4 月 3 日晚,据太原酒厂有限责任公司(以下简称 " 太原酒厂 ")官网发布的相关信息,继此前因殴打他人于 1 月 27 日被停职的太原酒厂原董事长荣某锋,在被停职 2 个多月后,太原酒厂已迎来新任董事长郭锦宏。

图源:太原酒厂官网
" 招惹我弄死你 ",
酒厂董事长上门殴打前经销商被拘
据新 · 黄河此前报道,因双方企业货款纠纷,2025 年 12 月 21 日,太原酒厂时任法定代表人、董事长荣某锋带领多人找到山西某科技有限公司法定代表人张先生的公司所在地,并动手将其打致 " 全身多处软组织损伤 "。
张先生称,他曾是董事长荣某锋所在酒厂的经销商,因索要 "80 万元货款 " 被荣某锋殴打。
据张先生介绍,自 2022 年开始,他所在公司与太原酒厂建立起合作关系,负责经销该酒厂所生产的酒类产品," 之前与酒厂合作都挺愉快的,到 2025 年 6 月的时候,他(荣某锋)口头通知不让我们干了,我们就要求退还之前打给他们公司的货款,后来剩下 80 万元左右对方就一直拖着不给。" 张先生称,就在他被打伤的前一天,他曾前往太原酒厂试图讨要被拖欠的货款,"(被打)前一天上午,我去酒厂去跟他要钱,我说这笔钱你得给我,你再不给我,我就找上级部门反映这个问题去。"
张先生说,让他未曾想到的是,就在他前去讨要货款后的第二天,荣某锋带领多人找到其公司所在地," 打电话、发微信语音,要求我到公司处理此事,我到场后,他(荣某锋)带头与其他人将我打倒在地。" 据张先生提供的医院诊断证明书显示,其诊断结果为全身多处软组织损伤。荣某锋还扬言:" 招惹我弄死你 "。
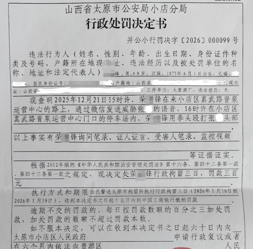
此后太原市公安局小店分局对荣某锋作出行政处罚决定书,决定对荣某锋行政拘留 3 日,罚款 300 元。

太原酒厂系太原市国资委监管企业。1 月 27 日,太原市国资委通报,经初步核查,荣某锋确因企业货款纠纷与他人发生冲突,其间存在殴打他人行为,已对其停职检查。

停职 2 个多月后,
太原酒厂迎新任董事长
4 月 3 日晚,在太原酒厂官网发布的最新一篇文章中,提及在 3 日下午,太原酒厂组织 40 余名党员干部前往太原解放纪念馆,开展相关活动,公司党委书记、董事长郭锦宏参加并发表讲话。
公开资料显示,郭锦宏曾任太原储备粮管理集团有限公司党委书记、董事长。另据太原储备粮管理集团有限公司官方微信公众号,此前 2 月 25 日,郭锦宏还曾以该公司党委书记、董事长的身份公开露面并作专题宣讲。此后 4 月 2 日,在该公司组织开展专题警示教育活动的一篇文章中,显示该公司党委书记、董事长为王斌。

据官网介绍,太原酒厂有限责任公司始建于 1950 年,2017 年完成公司制改制,为国有独资企业,隶属于太原市国资委。主要有 " 晋泉 "、" 晋祠 "、" 晋府 "、" 晋 "、" 傅山 " 五大品牌系列。