界面新闻记者|蒋习
中国民营油服龙头杰瑞股份(002353.SZ)第五次斩获超亿元北美数据中心发电机组订单。
3月30日,杰瑞股份公告称,其全资子公司GenSystems Power Solutions LLC与美国某客户签署了燃气轮机发电机组销售合同,金额为3.41亿美元(约合23.59亿元人民币),约占其2024年营业收入的17.66%。
该公司称,此次销售的燃气轮机发电机组将应用于数据中心供电领域。该批机组采用标准化模块化设计,可实现快速运输、现场拼装与灵活扩容,有效应对项目周期紧、空间受限等现实挑战。
这是自2025年11月以来,杰瑞股份与美国客户签署的第五份燃气轮机发电机组销售合同。交易方为该公司近期在美合作的第四家客户。
去年11月27日晚间,杰瑞股份披露的投资者关系活动记录表显示,其签署北美数据中心发电机组销售合同,合同金额超1亿美元。

该公司当时表示,这一订单标志着其发电解决方案成功进入了北美高端电力市场。
同年12月初,杰瑞股份再次披露,获得超亿元北美数据中心订单。
此后,杰瑞股份又分别于2026年1月14日和2月1日宣布获北美数据中心发电机组订单,金额分别约为14.84亿元和7.42亿元。
以此计算,该公司近四个月获得的北美数据中心订单总额已超57亿元。
3月30日,界面新闻记者以投资者身份致电杰瑞股份证券部,相关工作人员称,数据中心用的发电机组销售业务自2025年11月才开始有订单。
该工作人员同时表示,杰瑞股份自配套销售电驱设备时,便已涉足相关业务,只是规模较小,2021年和2023年曾分别卖出过两套燃气轮机发电机组。
“只是后来市场变了,这块业务成为了比较热门、抢手的板块。”该工作人员称。
该工作人员称,电力业务板块将是杰瑞股份未来的发展重点。
杰瑞股份在近期接受机构调研时也表示,高度重视发电领域业务发展,已于2025年成立杰瑞敏电能源集团,整合电力板块资源。
该公司称,发电业务板块将重点关注数据中心、工业能源和新型电力系统三大赛道,在数据中心供配电系统领域与客户开展协作。
杰瑞股份成立于1999年,于2010年在深交所上市。该公司原以油气装备为主业,近年来才将业务拓展至电力装备板块。
目前,杰瑞股份产品线包括燃气轮机发电机组、往复式内燃机发电组、储能设备及变频设备等,主要应用于石油天然气开发、调峰发电、应急发电、工业发电及数据中心等场景。
据此前披露的投资者关系活动记录表,在燃气轮机供应方面,杰瑞股份已与西门子、贝克休斯、川崎重工等厂商建立了合作关系,合作范围包括SGT-A05、LM2500、NovaLT™等多个型号的燃气轮机。
同时,该公司在内燃机供应方面也具备成熟的供应体系。
在产能方面,杰瑞股份在美国杰瑞原有厂房的基础上进行扩建,目前在北美地区已具备电驱及涡轮压裂成套设备、燃气轮机发电设备等多类产品的总装配能力,能够满足该区域相关产品的生产需求。该公司同时在推进阿联酋迪拜新建生产及办公基地。
杰瑞股份业务转变的一大背景是,全球AI算力的快速发展,对数据中心的能源支撑体系提出前所未有的要求。
罗兰贝格副合伙人、能源行业首席专家傅强曾告诉界面新闻,燃气轮机作为数据中心备用电源,具有启动迅速、高效低碳、建设周期短、燃料灵活以及可靠性高等多重优点。
在他看来,北美、欧洲AI数据中心因电网扩容受限,“燃气轮机+储能”成为标配,2025-2027年年复合增长率更高,达25-30%;国内市场则处于起步阶段,2025年渗透率仍较低,未来几年将会快速增长。
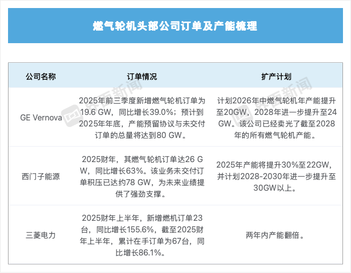
全球燃气轮机市场长期由GE Vernova、西门子能源和三菱电力三大巨头主导。据Gas Turbine World数据,2024年这三家企业合计占据全球市场份额约85%。
2025财年,GE Vernova、西门子等海外企业订单爆发,业绩均有所增长,在供不应求的情形下纷纷启动扩产计划。
面对国际巨头的产能垄断,国内企业除在系统集成领域发力外,也正从零部件制造维度寻求突破。
在上游核心零部件环节,应流股份(603308.SH)、联德股份(605060.SH)、豪迈科技(002595.SZ)等公司已陆续签署相关订单,提供燃气轮机零部件产品,业绩实现稳步增长。
市场的火热在股价上亦有所印证。3月30日,杰瑞股份报收93.79元/股,自2025年12月初以来涨幅达66.21%。