卢光琇:寿命延长并不等于生殖年龄延长,35岁是女性生育能力的关键点
记者| 金喆
编辑 | 程鹏 陈俊杰 杜恒峰 校对 | 陈柯名
今年政府工作报告中提到," 十五五 " 纲要(草案)着眼建设生育友好型社会,健全人口服务体系;加快建设健康中国和体育强国,人均预期寿命提高到 80 岁。
" 虽然我们的寿命延长了,但生殖年龄并没有增加。"3 月 7 日,知名遗传学与生殖医学专家、中信湘雅生殖与遗传专科医院(以下简称 " 中信湘雅 ")终身荣誉院长卢光琇教授接受《每日经济新闻》记者采访时,反复强调女性生育的 " 黄金年龄 " 与现实困境之间的矛盾。
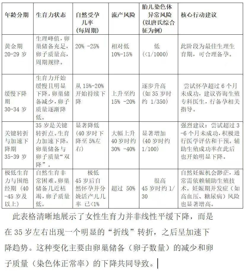
据她介绍,20 岁到 29 岁是女性生育的黄金期,自然妊娠率高、流产率低,唐氏综合征等遗传性疾病发生的概率也低。35 岁是关键转折点,卵子数量和质量直线下降。到了 40 岁以后,自然妊娠率只有 5%、流产风险却高达 50%,唐氏综合征的发生风险是黄金期的 10 倍。
" 有些新闻说 45 岁、50 岁的女性自然怀孕了,那都是非常偶然的个体案例。女性一定要做好自己的生育计划。" 卢光琇还表示,社会应对职业女性的生育困境给予更多理解与支持,建立 " 对妇女友好型的社会 "。

受访者供图

35 岁是女性生育能力的关键点但很多人不知道
3 月 7 日,国家卫生健康委主任雷海潮在十四届全国人大四次会议民生主题记者会上说,2025 年中国人均预期寿命达到 79.25 岁,比 2020 年提高了 1.32 岁,平均每年增长 0.26 岁。
除了做好养老保障,我国正通过系统性政策设计与持续资源投入,构筑坚实的生育支持体系。政府工作报告提到,今年将加大在医疗、养老、生育养育等方面的保障力度,提高医保补助标准,发展普惠托育服务等。
但生育困难正成为越来越多家庭的现实挑战,不孕发病患病率持续升高。中国工程院院士乔杰团队此前发布的全国生殖健康流行病学调查分析结果显示,2007 年至 2020 年间,我国不孕发病率已从 12% 升至 18%。
卢光琇表示," 怀不上、保不住、生不好 " 的问题已成为重大健康问题和社会问题。现在人口寿命延长、医疗卫生技术先进,30 岁还很年轻。但从女性的生殖年龄来说,已经过了黄金期了。
"20 到 29 岁是黄金期,各种生育状态都很好,自然受孕率 20% 到 25%,流产风险低、罕见病、畸形的风险都很低,30 岁以后生育力缓慢下降,到 35 岁直线下降。如果等到 40 岁以后才考虑,自然妊娠率就只有 5% 了,而且风险很大。"

卢光琇说,很多女性并没有对 " 生殖年龄 " 建立认知意识,并没有意识到应在适当年龄怀孕。有些人 40 岁结婚,身体还很好,但已经没有卵子了,基本就没有自然妊娠的机会了。以前女性不孕的主要原因是输卵管堵塞,现在随着高龄化,卵巢功能退化、没有卵子成了不孕的主因。
乔杰等作者 2022 年发表在《中国实用妇科与产科杂志》上的一篇题为《女性生育能力及其影响因素》的研究显示,高龄导致女性生育能力降低的主要原因是卵巢衰老,以卵母细胞减少和质量降低为特征,是伴随年龄进展的自然生理现象。卵巢中卵母细胞不断发生闭锁,育龄期女性每个月经周期卵母细胞数量减少约 1000 个,35 岁后下降速度加快,围绝经期仅剩余约 750 个至 1000 个,女性在绝经前 8 年生育能力已基本丧失。

基因技术进步助力优生优育
1978 年,卢光琇告别从事十余年的外科医生岗位,走进实验室、拿起试管,投身于全新的辅助生殖领域。推动她完成这一重要人生转型的,正是她的父亲——中国医学遗传学奠基人之一卢惠霖。
卢光琇告诉《每日经济新闻》记者,一直以来她父亲都有一个 " 优生强国 " 的梦想,围绕 " 优生优育 " 这个课题做了大量工作。1978 年世界第一例试管婴儿在英国诞生,她父亲提出要开展人类辅助生殖技术研究,用通俗的话表述就是:用 " 体外受精 "" 胚胎移植 " 的办法做 " 试管婴儿 ",最后还要通过对遗传基因的研究,规避遗传病等来达到优生优育的目的。
按照卢惠霖的设想,人类生殖工程将分三步走:首先是人类辅助生殖技术的研究,然后是辅助生殖技术和遗传工程相结合的研究,最后是对配子(即成熟性细胞)和胚胎水平进行遗传学改造的研究。卢惠霖提出,希望卢光琇帮他一起实现这个梦想。
过去 40 多年,中信湘雅一直以这三个目标为使命。2 月 14 日,中信湘雅林戈团队在国际生殖领域权威期刊《Human Reproduction》在线发表了重磅科研成果:《The Landscape of Chromosomal Aberrations in Couples Seeking Assisted Reproductive Treatment》。该研究基于 455636 人的大样本研究,首次绘制出了全球最大辅助生殖人群染色体异常图谱。
染色体是承载着遗传信息的 " 生命密码本 ",一旦出现异常,不仅可能让夫妻面临不孕不育的难题,更是导致反复流产、胚胎停育等不良妊娠结局的重要原因。
卢光琇说,以前很多人也以为不孕不育都是女方的问题,临床研究表明,男方或女方原因造成的不孕不育各占 40%,双方都有问题的占 20%。但医学对女性不孕的原因研究比较深,对男性不育的研究做得很少,这些年基因测序、表达组学的技术进步和医疗器械创新,让人们看到了更多不孕的原因与遗传有关、环境有关,为临床精准诊疗提供了坚实的科学支撑。
据了解,这些新技术能大幅提升病因诊断的效率,针对染色体异常携带者,可以 " 关口前移 ",比如通过植入前胚胎遗传学检测等方式,有效降低流产风险,提高试管婴儿的好孕率,为预防出生缺陷筑牢第一道防线。
2025 年 11 月,卢光琇公布了第 100 位通过胚胎植入前遗传学检测技术(PGT)筛选出不携带家族高风险肿瘤致病基因的 " 无癌宝宝 " 健康出生的消息。这代表着中国在出生缺陷防治领域,实现了从被动治疗到源头上主动预防的转变。
提到她父亲 " 优生强国 " 的三步心愿,卢光琇说,现在已经把第二步做完了,正在向第三步进军,任重道远。

应对职业女性的生育困境给予更多支持
在采访中,卢光琇还分享了一个令她感慨颇深的案例。一位来自北京的职业女性向她咨询辅助生殖,却因为无法请假十天进行促排卵治疗而被迫放弃。" 我没办法请这么长的假,我们单位有规定。"
卢光琇认为,社会和单位应该给予女性更多的理解和支持,通过做好规划,让女性不必在事业和生育之间做出残酷的二选一。
" 社会要给予(她们)尊重,不要对她们产生歧视。" 卢光琇郑重呼吁,无论是完善生育假期,还是在工作安排上给予更多灵活性,核心在于要正视女性因生育付出的代价,并从制度和社会文化层面给予真正的支持,消除生育歧视,让女性能更从容地迎接新生命的到来。
今年两会期间,全国人大代表、中国民航大学副校长吴仁彪在接受中国新闻 · 周刊采访时表示,近些年,部分国家级人才政策对女性申请者实行 " 年龄放宽 3 年 ",但在实际评审中反而造成了新的不公。一方面,政策与成果评价周期错位,评审多以近 5 年成果为核心,仅放宽年龄却不延长成果核算期;另一方面,该政策易形成 " 女性科研黄金期需为生育让位 " 的刻板印象,加剧女性在团队分工与资源分配中的被动地位。
因此,他建议完善科研成果计算周期,对生育女性申请人相应延长成果核算时间;在杰青、长江学者等国家级人才评选中,明确女性不低于 20%~30% 的入选比例;将女性科技人才发展纳入国家人才战略评估体系,避免女性在生育与事业间被迫二选一。
记者还了解到,此前一些女性因为职业规划而错过生育的女性,向临床医生提出冻卵(卵母细胞冷冻保存技术)需求。近几年来,部分医学专家也曾呼吁能够放开政策限制。对此,卢光琇告诉记者,以延迟生育为目的的卵子冷冻技术还存在较大争议,但争议没关系,科学本身就应该如此。知情情况下,要尊重女性行使她的权益。
" 但我觉得冻卵不是女性的‘必选项’。" 卢光琇说,从医学层面来说,冻卵的复杂性比男性保存精子复杂多了,女性需要经历促排卵、打针,在麻醉下进行取卵手术。" 所以我还是想提醒大家尽量在黄金年龄自然怀孕,能怀的时候一定要自己怀,辅助生殖是最后一招,不要把生育力保存作为延迟怀孕的手段。"