聊天记录曝光!乒乓教练徐克怒斥性侵指控:严重颠倒事实
北京时间 3 月 9 日,因涉嫌性骚扰被禁赛 10 年的乒乓球教练、田志希丈夫徐克发布声明,称之前的裁决严重颠倒事实。
此前,国际乒联诚信部门指控教练兼前运动员徐克严重违反国际乒联反骚扰政策和程序,国际乒联法庭对此处以禁赛十年的处罚。

图源:田志希微博
声明发布后,相关话题立刻登上微博热搜第一。
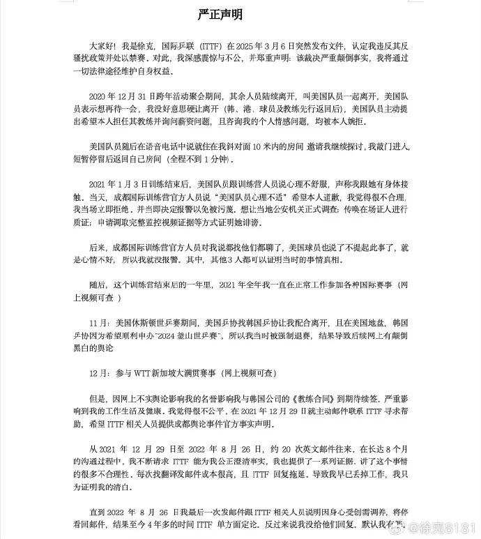
声明中,徐克表示:该裁决严重颠倒事实。2020 年 12 月 31 日跨年活动聚会期间,美国队员主动提出希望本人担任其教练并询问薪资问题,且咨询我的个人情感问题,均被本人婉拒。美国队员随后在语音电话中说就住在我斜对面 10 米内的房间邀请我继续探讨,我敲门进入,短暂停留后返回自己房间(全程不到 1 分钟)。
以下是声明全文:




北京时间 3 月 6 日,国际乒联官方发布一则禁令。禁令中称,一名名叫 XU KE 的教练员兼前运动员,严重违反了 ITTF 反骚扰政策而被停职 10 年。

此前,国际乒联在官方公告中写道:事件发生在 2021 年 1 月 1 日凌晨,当时徐克在成都的国际训练营中邀请四名球员到他的房间喝酒庆祝新年。随后,受害者(一名美国队女队员)回到自己的房间后,徐克通过微信获取了她的房间号,并在未经允许的情况下强行进入她的房间,实施了性侵行为。具体行为包括拥抱并将手伸入受害者的裤子中,尽管受害者明确表示拒绝。
国际乒联的调查基于受害者的陈述以及双方的聊天记录。聊天记录显示,徐克主动询问受害者的房间号,并在对方表示要睡觉的情况下,仍然坚持进入房间 " 再聊一会儿 "。此外,裁决提到,徐克的行为严重违反了国际乒联的反骚扰政策,且调查过程中未发现徐克提供的有效证据来反驳指控。

国际乒联裁决中提到,这名叫 XU KE 的教练曾受聘于一家韩国私人俱乐部,并随运动员于 2020 年前往威海参加世界杯。而符合这两项条件的教练员,只有刚刚宣布退役不久的韩国乒乓球选手田志希的丈夫徐克。
徐克曾经是一名乒乓球运动员,效力于八一乒乓球队,后因伤病原因很早退役,之后转型成为教练。田志希在 2022 年与徐克领证,本月初还在发布两人一起去做孕前检查的社交动态。