界面新闻记者 赵阳戈
双良节能(600481.SH)的立案调查有了初步定论。
事件起因于2月12日13时02分和13时25分,“双良集团”与“双良节能”微信公众号先后发布了同一篇文章《双良节能再获海外订单,助力商业航天太空探索》。文中称,公司12台高效换热器设备将用于Space X星舰发射基地扩建配套的燃料生产系统。该消息直接刺激双良节能股价当日涨停。
然而,这份信息并不准确完整——刻意“省略”了订单金额占比小、公司为Space X非独家间接供应商、相关业务属偶发性等关键事实。2月12日晚间,双良节能披露《关于海外订单的说明公告》后,次日股价开盘即跌停。
目前,该信息仍然挂在双良的公众号上。
根据双良节能披露的《行政处罚事先告知书》,监管认为此举是误导性陈述的违法行为,责令公司改正,给予警告,并处以400万元罚款;对双良集团罚款400万元;对双良集团品牌与公共关系部总经理陆洁、双良节能董秘杨力康分别罚款250万元。罚款额合计为1300万元。

从处罚依据看,相关方违反的是《证券法》第一百九十七条第二款,其处罚力度明显高于第一款。这不仅是对双良节能的有力警示,也意在遏制其他上市公司效仿此类操作,更是对投资者的及时保护。
《证券法》第一百九十七条的第二款:信息披露义务人报送的报告或者披露的信息有虚假记载、误导性陈述或者重大遗漏的,责令改正,给予警告,并处以一百万元以上一千万元以下的罚款;对直接负责的主管人员和其他直接责任人员给予警告,并处以五十万元以上五百万元以下的罚款。
发行人的控股股东、实际控制人组织、指使从事上述违法行为,或者隐瞒相关事项导致发生上述情形的,处以一百万元以上一千万元以下的罚款;对直接负责的主管人员和其他直接责任人员,处以五十万元以上五百万元以下的罚款。
据笔者观察,随着题材炒作层出不穷,近年来类似双良节能的信息披露乱象并不鲜见。一些上市公司或相关利益方,利用股吧、群聊、朋友圈、互动平台、短视频等渠道,散布似是而非的信息,试图搅乱市场,在浑水中牟利。
例如英集芯(688209.SH)今年1月在上交所e互动平台“自问自答”,先发布“公司在脑电信号采集等核心芯片方面的产品进展与后续规划”的提问,次日又进行详细回复,意图蹭上“脑机接口”的热点。公司随后被监管立案调查,结果同样违反了《证券法》第一百九十七条第二款,公司、董事兼首席执行官陈鑫、董事长兼总经理黄洪伟、董秘吴任超均受到处罚,合计罚款800万。
又如亚辉龙(688575.SH),今年1月在披露一份《战略合作框架协议》时,内容未能准确、完整反映“脑机星链”实际技术路线及产品情况,监管最终认定其构成《证券法》第一百九十七条第二款所述误导性陈述违法行为,公司及董事长胡鹍辉、董秘王鸣阳一同受罚,合计罚款750万。
容百科技(688005.SH)的案例同样典型。公司将与宁德时代(300750.SZ)签订的合作协议进行“润色”,不仅推算出1200亿元的惊人估算结果,还“选择性遗忘”披露双方合作的前置条件,最终公司及相关责任人亦被处罚。
这种为“蹭热点”进行的误导性陈述,反映出上市公司在逾越红线时手段愈发隐蔽。
以往的违规多集中于延迟披露或漏报,属信息披露的“懒政”;而误导性陈述的破坏力更大。公司利用信息优势大玩文字游戏,使市场形成错误预期,其危害堪比“小当量”财务造假——不仅破坏内在价值发现,更扰乱市场资源配置。
监管层对此及时重拳出击,既是对公司行为的拨乱反正,也是对投资者的最大保护。
更深一层看,部分上市公司之所以屡屡心存侥幸,或出于“以小博大”的心理:二级市场动辄以亿元计的资金进出,数百万元的罚单相比之下显得微不足道。
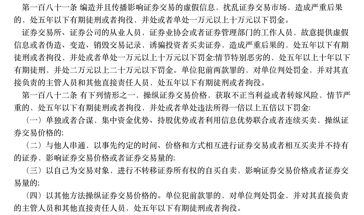
笔者建议,不妨考虑建立累积考察制度,将影响量化,对反复触碰红线的投机分子重点关注,处罚力度梯次加码,让违规成本不断攀升,还市场一个健康生态。《刑法》第一百八十一条、第一百八十二条的利剑高悬,跃跃欲试者自然也会多掂量几分。