黄天鹅风波炸锅!王海死咬饲料添加,创始人回怼:我没错
3 月 17 日消息,3 · 15 刚过没多久,被人们声称蛋中贵族的黄天鹅就爆大瓜了。
一场围绕鸡蛋里的角黄素的骂战,闹得全网沸沸扬扬,一边是打假界的狠人王海拍着胸脯说,检出的角黄素 100% 是饲料堆积的。另一边是黄天鹅创始人冯斌,一股硬气表态:我们没有错。
据小雷了解,黄天鹅是一个主打可生食、天然无添加,价格比普通鸡蛋贵 2-3 倍的高端品牌,平时超市里一盒几十块,很多人冲着蛋黄天然金黄、无沙门氏菌去买,尤其是给孩子吃的家长,更是愿意为这份所谓的高端买单。

图源:微博
风波的导火索,是王海团队 3 月 13 号发的一条测评视频。
他们在胖东来、永辉等超市买了 6 个品牌 10 款鸡蛋,送检后发现全都检出了角黄素,其中黄天鹅在胖东来买的样品检出量是 0.399mg/kg,永辉买的更是达到 1.65mg/kg。
王海直接炸了,直言凡是量产的鸡蛋里检出角黄素,100% 是饲料里沉积的。
他还吐槽,黄天鹅天天宣传用玉米、豆粕、万寿菊喂鸡,蛋黄天然金黄,结果检出人工色素,这就是虚假宣传。
更关键的是,王海团队说,他们引用的是农业农村部的饲料标准,里面规定蛋禽饲料角黄素添加上限是 8mg/kg,而胖东来售卖的一款野迹鸣松林散养富硒蛋,检出量高达 9.54mg/kg,已经超标了。

图源:王海测评视频号
这话一出,网友瞬间炸了,不少网友慌了神。吃了这么久的黄天鹅,会不会有害?连胖东来卖的鸡蛋都出事了?
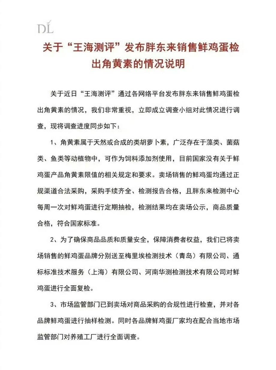
作为涉案超市之一的胖东来,也在 3 月 15 号晚上紧急给出了官方回应,态度很明确,也很有底气。
胖东来表示,已经第一时间开展自查,卖场里卖的鲜鸡蛋都是通过正规渠道采购的,供应商资质齐全。而且他们自有检测中心,每周都会对鲜鸡蛋抽检,结果也会在卖场公示,过往抽检都符合国家标准。
针对王海说的超标,胖东来直接反驳,说王海是混淆了标准。用饲料添加剂的标准来判定鸡蛋成品,根本没有法律和标准依据,已经误导了公众,还扰乱了鸡蛋市场秩序。

胖东来还放话,现在市场监管部门的调查和第三方复检还没出结果,要是最终查出鸡蛋有问题,会第一时间公示、下架召回,依法担责。要是没问题,就会依法诉讼维权,追究王海等人的法律责任。
这边王海闹得凶,那边黄天鹅也没闲着。
3 月 15 号晚上,黄天鹅母公司发了声明,强硬否认人工添加角黄素,说检出就等于人工添加是误读。紧接着昨天 16 号,创始人冯斌直接面对媒体,冯斌给的理由很实在,小雷在这里总结了一下。

一是检出的角黄素是天然本底水平,他们每年花上千万买万寿菊等天然色素,没必要加廉价人工角黄素,省的钱连成本 1% 都不到,犯不着翻车。
二是王海用错了标准,专家说饲料标准不能判定鸡蛋成品,且目前没有鸡蛋角黄素残留限量标准。现有技术也区分不出天然和人工的,且黄天鹅的含量极低,成年人每天吃 70 多枚才达安全上限,是无害的。
看到了这里,估计很多网友都懵了:两人说得都有理,到底谁在忽悠?
依小雷看,王海和冯斌谁对谁错,一时还不能有最终结论,检测技术有局限,也没有明确的标准来判定。对咱们消费者来说,也没必要过度恐慌。
角黄素只要合规,确实没什么危害。但大家也别盲目迷信高端,普通鸡蛋只要新鲜以及合规,其实和高端鸡蛋的营养差别不大。