罗永浩:我44岁在儿科确诊了ADHD;此前自曝患病十几年
3 月 4 日,罗永浩分享了自己确诊 ADHD 的经过。他说自己 44 岁在儿科确诊 ADHD,害怕尴尬就坐在孩子旁边,让别人误以为自己是就诊孩子的爸爸,到自己就诊时一个箭步窜到诊室。
此前,罗永浩在 2025 年 12 月 30 日的科技创新分享大会上迟到 40 多分钟,次日凌晨通过自曝长期受 ADHD(注意缺陷多动障碍)困扰,引发公众关注。

此前报道:
12 月 30 日晚,罗永浩 2025 年度科技创新分享大会在上海举行。根据预告,大会将于 19 时进行,不过,罗永浩本人并未准时现身,而是迟到了 40 多分钟后才出现在讲台。此前的发布会,罗永浩也曾多次迟到。有网友调侃道:" 重新定义了 19 时。"
罗永浩在现场宣布,所有已购票观众将获得全额退款,最终实现门票免费。此前该活动门票售价 300~1000 元,且明确标注 " 不可退票 "。

还未走上讲台的罗永浩在幕后表示:" 发生了一些事情,向大家道歉。后续会发文解释一下,希望大家理解。" 随后,罗永浩在现场鞠躬道歉。
12 月 31 日凌晨,罗永浩在微博发文回应 " 科技春晚 " 迟到 40 分钟的原因:
因为 ADHD(注意缺陷与多动障碍)的关系,发布会没有一场是彩排过的,全是没有彩排直接上去硬讲。幻灯片从来没有提前做完过,都是做到开场前,还有百分之三十左右的页面需要再调整。有好几场甚至是把全场的幻灯片切成前后两大段,交待同事后一半应如何处理后拿着前一半提心吊胆上台。
罗永浩表示,多年以来,看起来没出大问题的,全是靠体力、经验和时灵时不灵的药物支撑。现在体力已经不太行了,比如连撑两三天不睡觉心脏会明显不适,而且脑子不工作,吃了十几年的药物已经吃最大剂量也不太管用。" 为我的发布会做幕后的同事,工作难度全程都是地狱级数的,每次结束后都需要疗伤。如果 ADHD 换药失败,或是不能用锻炼彻底改善体能问题,我不会再举办这种大型活动了,会害人害己。"

什么是 ADHD?
据科普中国,ADHD,全称 " 注意缺陷 - 多动障碍 "(Attention Deficit Hyperactivity Disorder),是一种神经发育障碍,也就是我们常说的 " 多动症 "。顾名思义,ADHD 既可能表现为 " 注意力缺陷 ",也可能表现为 " 多动 " 和 " 冲动 "。
不过,需要澄清的是,ADHD 的核心问题并不在于 " 注意力不足 ",而在于 " 注意力调节失灵 "。也就是说,有 ADHD 的,并非完全无法专注,而是像一台老旧的收音机,信号忽强忽弱,因此会表现为一会儿过度专注,一会儿分心到天边,完全无法掌控注意力的 " 频道切换 "。

生命时报指出,ADHD 并非儿童的专病,成年期多有 5 种表现:





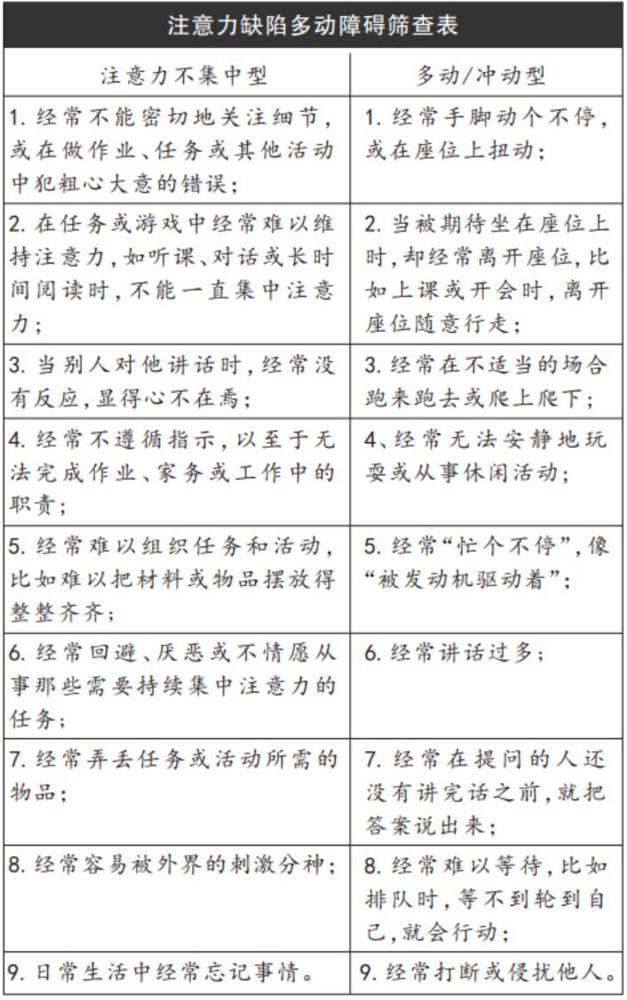
下表可帮助初筛多动症,可以对照测验。如果在两类指标中,有 6 条或 6 条以上症状时,就要警惕。

来源:生命时报