热搜词: 2026 2025 admin请输入关键字 2027 ad\'
首页 学习 生活 综合 科学 资讯
学习
一季度消费品以旧换新销售额超4300亿元,分析师:促消费政策将持续加力学习

记者辛圆商务部周五发布数据显示,今年1至3月,中国消费品以旧换新销售额超4331.7亿元(人民币,下...

“美官员正紧急行动,试图赶在伊朗之前找到幸存者”学习

CCTV国际时讯消息,据美国《华尔街·日报》援引多名知情人士消息报道称,一架美军战斗机4月3日在伊朗...

伊朗媒体称美方营救飞行员未能成功学习

伊朗塔斯尼姆通讯社报道,美国军方4月3日出动“黑鹰”直升机和一架C-130“大力神”运输机,试图营救...

美国3月非农就业人数增加17.8万人远超市场预期学习

财联社4月3日电,美国3月非农就业人数增加17.8万人,预估为增加6.5万人,前值为减少9.2万人。...

李亚鹏感谢张雪卖车捐款学习

随着张雪机车在WSBK(世界超级摩托车锦标赛)葡萄牙站勇夺"双冠"创造历史,张雪...

霍尔木兹被掐,全球上气不接下气学习

首尔超市的货架前,顾客开始限购一个垃圾袋。班加罗尔的后厨,厨师已经撤下煤气灶改换电磁炉。美国密西西比...

直通部委|教育部严禁中小学违规提前招生 移动电源新国标要求标明建议使用年限学习

中小学严禁违规提前招生、超计划招生、跨区域招生4月3日,据教育部微信公众号“微言教育”消息,近日,教...

16省份去年结婚登记数据出炉学习

作者|第一财经林靖近年来,我国大力提倡适龄婚育,构建并完善全社会的婚育支持体系。根据民政部公布的数据...

新乡南太行一私家车坠崖,救援人员:属实,2名女性遇难学习

4月3日,河南新乡辉县市上午峪附近,多人拍到一辆私家车坠崖。现场救援人员告诉大河报记者,情况属实,事...

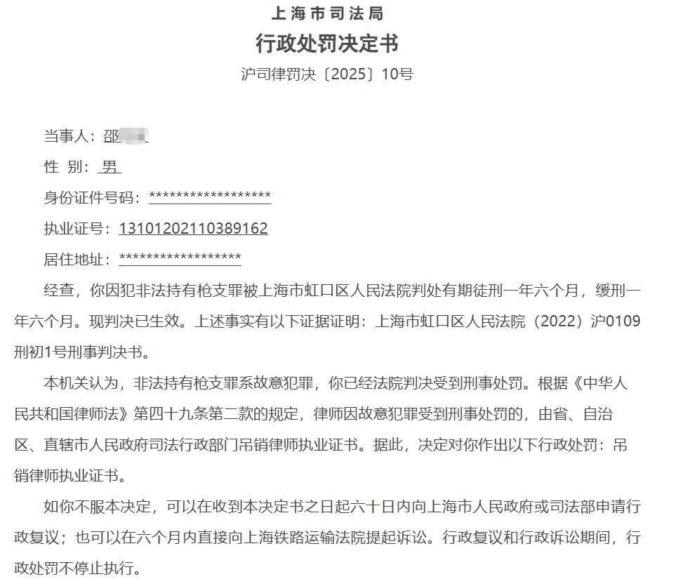
上海一律师非法持有枪支获刑一年半,缓刑一年六个月;上海市司法局:吊销律师执业证书学习

近日,上海市司法局对上海某律师事务所律师邵某某作出吊销律师执业证书的行政处罚。上海司法局官方网站&q...

  • 首页
  • 上一页
  • 4
  • 5
  • 6
  • 下一页
  • 末页
  • 最近添加
    中信建投:紧盯中东变局,把握中国优势资产 新疆生产建设兵团党委常委会召开会议,坚决拥护党中央 刘和平:打通霍尔木兹不能靠美军!“全球中等强国联盟 引数据“活水”,助企业养鱼(经济新方位·新场景新动 外网骂翻!知名摄影师为出片将65岁大象全身染成粉红 土耳其两周用掉近120吨黄金 伊朗称动用新型防空系统击落美国战机 伊朗称动用新型防空系统击落美国战机

    最近推荐

    • 中信建投:紧盯中东变局,把握中国优势资产
    • 新疆生产建设兵团党委常委会召开会议,坚决拥护党中央对马兴瑞涉嫌严重违纪违法进行纪律审查和监察调查的决定
    • 刘和平:打通霍尔木兹不能靠美军!“全球中等强国联盟”或应运而生临危救难?
    • 引数据“活水”,助企业养鱼(经济新方位·新场景新动能)
    • 外网骂翻!知名摄影师为出片将65岁大象全身染成粉红色,拍完没多久它死了
    Copyright © 2012-2024 某某公司 版权所有吉ICP备13000426号-2 | XML地图