热搜词: 2026 2025 2027 admin请输入关键字 ad\'
首页 学习 生活 综合 科学 资讯
学习
开放日现场 | 上海市崇明区委书记李峻答界面财联社,如何打造长三角“美丽中国先行学习

记者王珍3月6日,第十四届全国人民代表大会第四次会议上海市代表团全体会议在北京举行,聚焦国家“十五五...

国际媒体关注中国全国两会召开—“中国全国两会具有世界意义”(外媒看中国)学习

今年是"十五五"开局之年,中国全国两会备受各国媒体和国际社会关注。泰国《民族报》...

白宫换将,洗牌战友还是稳固路线?学习

△《纽约·时报》报道,特朗普总统宣布解除诺姆国土安全部长的职务当地时间3月5日,美国总统特朗普在社交...

迪拜机场逐步恢复赴华航班, 32名“MSC神女号”邮轮滞留旅客乘直飞航班回国学习

随着中东地区空域限制逐步解除,迪拜国际机场逐步有限恢复国际航班运营,多条直飞中国内地航线陆续复航。3...

存量空间再激活,上海楼宇更新的“破局”密码学习

界面新闻记者|王婷婷“到2030年,一线城市30年楼龄以上的办公楼项目,预计将超过1000万平方米。...

220吨级液氧甲烷火箭发动机“蓝焱”完成整机试车学习

近日,由蓝箭航天研制的220吨级液氧甲烷全流量补燃循环发动机“蓝焱”完成整机全系统长程试车,标志着我...

李家超:对接国家战略,香港将首次制定五年规划学习

"行程非常紧凑。我最期待的,是‘十五五’规划。"香港特别行政区行政长官李家超近日...

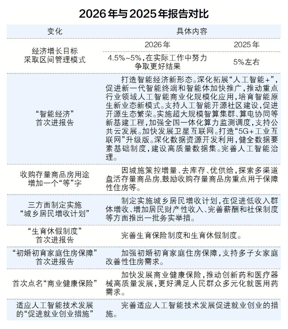
首次写进政府工作报告的6个新提法,将产生哪些重要影响?学习

3月5日,《政府工作报告》(以下简称报告)发布。《每日经济新闻》记者注意到,有6个新提法被首次写进政...

委内瑞拉证实同意与美国恢复外交和领事关系学习

当地时间5日,委内瑞拉外交部发布公告称,委内瑞拉在与美国建立外交对话后,两国政府已决定恢复外交和领事...

适度宽松!政府工作报告定调货币政策实施方向学习

记者辛圆政府工作报告提到,今年继续实施适度宽松的货币政策。把促进经济稳定增长、物价合理回升作为货币政...

  • 首页
  • 上一页
  • 169
  • 170
  • 171
  • 下一页
  • 末页
  • 最近添加
    出海日报 | 中国西班牙深化投资合作,荣昌生物收到 在哭泣和动员之间的一天 今年新发私募产品,量化占比达48% 基辅发生枪击致数人死亡 深交所:对*ST高鸿及相关当事人给予公开认定等纪律 禁不掉“六小件”:高端酒店的减塑困局 中国核能行业协会:2030年中国运行核电装机将达1 伊朗清理与美以等国有勾连的组织

    最近推荐

    • 出海日报 | 中国西班牙深化投资合作,荣昌生物收到艾伯维6.5亿美元首付款
    • 在哭泣和动员之间的一天
    • 今年新发私募产品,量化占比达48%
    • 基辅发生枪击致数人死亡
    • 深交所:对*ST高鸿及相关当事人给予公开认定等纪律处分
    Copyright © 2012-2024 某某公司 版权所有吉ICP备13000426号-2 | XML地图