热搜词: 2026 2025 admin请输入关键字 2027 ad\'
首页 学习 生活 综合 科学 资讯
学习
中东战火延烧,谁曾想,最先慌神的是即将“断气”的台湾?学习

中东战云密布,国际油气价格大幅飙升。能源断供风险让台湾地区感到"命悬一线"。中国...

IPO雷达| 员工持股平台资金穿透异常,奥立思特遭二轮问询学习

常州奥立思特电气股份有限公司的北交所上市,正面临监管层重点关注。在经历监管层两轮密集的审核问询后,这...

特朗普称暂时不会与伊朗达成停火协议学习

△特朗普(资料图)总台记者当地时间3月14日获悉,美国总统特朗普称,伊朗已表示愿意就停火进行谈判,但...

古巴外长说与美国的对话不涉及内政学习

古巴外长罗德里格斯14日在社交媒体上表示,古美对话完全不涉及两国内部事务、宪法制度,也不触及双方政治...

官方通报“30平店面开出10家档口变美食城”:涉事公司已停业整改学习

广西桂林市象山区市场监督管理局3月14日通报:近日,网络上关于“一店多开!外卖骑手取餐时发现一30㎡...

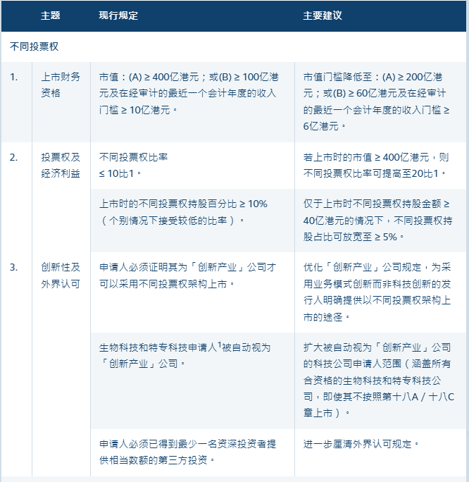
港交所:拟放宽同股不同权门槛,保密申请扩大至所有新股学习

港交所3月13日刊发咨询文件,就一系列有关提升香港上市机制竞争力的建议咨询市场意见。主要措施包括优化...

特朗普点名批评美国媒体,否认5架美军加油机被毁学习

美国总统特朗普今天(3月14日)在社交媒体上发文,否认有关"沙特阿拉伯一处基地5架美军加油...

45岁保安跨省追查卖家,牵出老头乐隐秘灰色产业链学习

两个互不相识的人,各自走上了一条相似的维权之路。59岁的湖北黄冈退休老人叶建军,花23800元买了一...

有百万粉丝的白宫美女军人,竟是AI假冒学习

许多网友都对下面这张照片有印象吧,她就是"最受欢迎的美国美女军人"杰西卡·佛斯特...

《镖人:风起大漠》延长放映至4月16日学习

IT之家3月14日消息,电影《镖人:风起大漠》今日官宣,全版本延长放映至2026年4月16日。据灯塔...

  • 首页
  • 上一页
  • 111
  • 112
  • 113
  • 下一页
  • 末页
  • 最近添加
    “99%芦荟胶”里的99%,竟是指“久久”坚持补水 郑丽文:难怪我老公这么喜欢小米的东西!希望带一台小 高市早苗宣布:修宪时机已到 特朗普称美军将封锁任何试图进出霍尔木兹海峡的船只 痛心!广西4名学生下河游泳溺亡 江西景德镇一少年公园骑电动车摔伤不起,消防员训练途 郑丽文搭机抵台,感谢大陆10项政策 迅策:与深圳数据交易所签署战略合作协议

    最近推荐

    • “99%芦荟胶”里的99%,竟是指“久久”坚持补水
    • 郑丽文:难怪我老公这么喜欢小米的东西!希望带一台小米汽车回台湾
    • 高市早苗宣布:修宪时机已到
    • 特朗普称美军将封锁任何试图进出霍尔木兹海峡的船只
    • 痛心!广西4名学生下河游泳溺亡
    Copyright © 2012-2024 某某公司 版权所有吉ICP备13000426号-2 | XML地图