52岁超市配送员送单途中晕倒昏迷,因无法确认劳动关系,保险拒赔
2025 年 5 月 1 日,在浙江杭州某超市工作的 52 岁配送员陈某某,送单途中在电梯内突发心跳骤停晕倒,虽经抢救保住性命,却陷入持续昏迷,呈植物人状态。
陈某某的儿子陈先生告诉扬子晚报 / 紫牛新闻记者,目前事发近一年,涉事超市和外包公司仅支付了 10 余万元,父亲看病至今已花费 60 多万元。父亲与外包公司签订了《承揽协议》,让其劳动关系认定被劳动仲裁驳回,商业保险公司又以存在基础疾病等为由拒绝赔偿,陈先生无奈提起的人身损害诉讼,今年 1 月案件开庭审理,目前尚未宣判。
五一申请休息遭拒,
配送员电梯内突发昏迷
" 我父亲在超市干了 5 年配送,出事前就跟主管说身体累了要休息,钉钉发了消息,也当面说了,就是不让休。" 陈先生告诉记者,父亲自 2020 年起就在这家超市从事配送工作,2022 年 10 月转为所谓的 " 全职 " 后,与上海庆楷实业有限公司(以下简称 " 上海庆楷 ")签订了《业务合作承揽协议》,日常工作由超市门店管理,排班为早 7 点半至晚 9 点半,日均工作时长约 14 小时。

陈某某与上海庆楷签订的《业务合作承揽协议》
陈先生回忆,2025 年 4 月 27 日,父亲向超市门店配送主管提出,5 月 1 日要休息一天,却得到了 " 下周强制出勤补排休 " 的回复,明确拒绝了他的休假申请。5 月 1 日当天,父亲正常上岗,上午 9 点半左右在配送过程中在小区电梯内突然晕倒,当时手中还接有 6 个待配送订单。

陈某某事发前的请假申请
据同乘人员及同事证言显示,陈某某下电梯时突然晕倒休克,同乘人目睹这一情况后紧急通知物业和 120,急救人员赶到后将其送往浙医二院滨江院区抢救,确诊为呼吸心跳骤停、心脏停搏复苏成功、缺氧缺血性脑病、肺部感染、糖尿病、高血压等。陈先生介绍,父亲在 ICU 抢救治疗 20 余天,后续又转院进行康复治疗,至今处于昏迷状态。

陈某某住院诊断证明书
治疗费超 65 万,
垫付需签 " 协议 "、商业保险拒赔
陈先生介绍,这场意外彻底打乱了他们一家的生活。" 我父亲出事前,我和我妻子都在超市内工作。" 父亲出事之后,全家人只能停下工作照料病人,现在他已不再上班,靠着偶尔送外卖维持生计。
" 目前光是医院的治疗费就花了 55 万左右,加上护理费、杂费,总开销已经超过 65 万,后续每天在医院的费用要 1000 元左右。" 陈先生说,事发初期,上海庆楷垫付了 8.5 万元,超市方面垫付了 5 万元,合计 13.5 万元。陈先生表示,后续他和上海庆楷负责人多次沟通垫付事宜,上海庆楷要求家属签订一份协议,才愿意支付费用。

陈先生与上海庆楷聊天记录截图
记者从陈先生提供的协议中看到,协议明确约定,垫付费用需在诉讼判决赔偿款中扣除,若家属败诉需全额返还并支付 8 万元违约金,同时要求家属承诺不得通过媒体、平台等投诉涉事公司,否则将追究法律责任。" 我不敢签,签了后续维权都不知道找谁。" 陈先生说。
与此同时,涉事方投保的商业保险也明确拒赔。陈先生介绍,上海庆楷为其父亲投保了雇主责任相关的商业保险,但保险公司以其父亲患有高血压等基础病为由拒绝赔付。陈先生表示,父亲生前一直规律服药,血压控制稳定,主治医生也明确告知,不能排除长期高强度工作、劳累诱发本次意外的可能。
承揽协议认定非劳动关系,
劳动仲裁申请遭驳回
陈先生表示,他们最先提起了劳动仲裁,请求确认父亲与上海庆楷、涉事超市存在劳动关系。
杭州高新开发区(滨江)劳动人事争议仲裁委员会作出的仲裁裁决书显示,上海庆楷辩称,其与陈某某签订的是《自由职业者承揽协议》和《业务合作承揽协议》,双方以承揽关系自由配送物流业务;超市方面则表示,已将物流配送服务承包给上海庆楷,与陈某某之间不存在任何劳动或劳务派遣关系。

陈先生提供的仲裁裁决书
仲裁委审理认为,认定劳动关系需确认双方存在人身及经济上的从属关系,而陈某某与上海庆楷签订的协议明确约定双方为合作关系,无建立劳动关系的合意;其报酬按配送订单结算,无固定薪资,不符合劳动关系工资发放特征;家属提交的请假审批聊天记录,无法核实聊天对象的身份,无法确认陈某某与上海庆楷存在人身从属性,最终驳回了陈某某的全部仲裁请求。
" 明明是超市招的人,在超市上班,每天帮超市接单送单,出了事都不认账了。" 陈先生无奈表示,父亲出事之后,超市门店的店长、主管全部都被更换,此前对接的管理人员身份也无法核实,劳动关系也认定不了。
人身损害诉讼开庭,
维权僵局何时打破
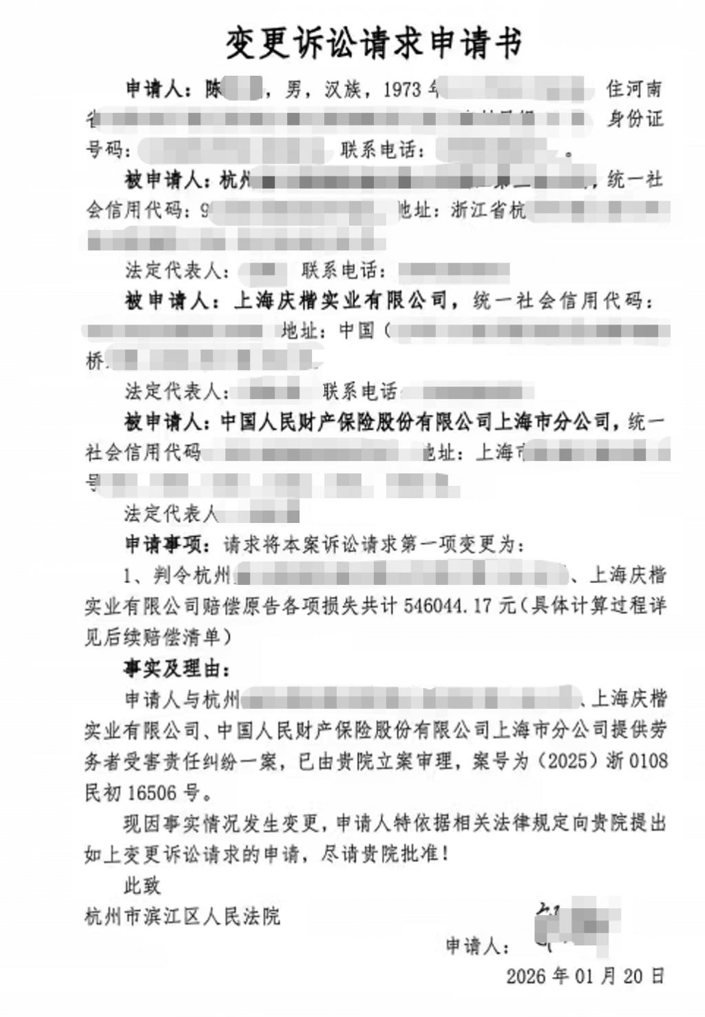
陈先生告诉记者,劳动仲裁被驳回后,考虑到父亲的治疗急需费用,他们放弃就仲裁结果继续主张确认劳动关系,转而以提供劳务者受害责任纠纷为由,将涉事超市、上海庆楷、承保商业保险公司一并起诉至杭州市滨江区人民法院,请求判令涉事方赔偿已产生的医疗费、护理费等损失共计 546044.17 元,保险公司在保险责任范围内优先赔付。

陈先生提供的诉讼请求书
陈先生告诉扬子晚报 / 紫牛新闻记者,杭州市滨江区人民法院于 2025 年 11 月 12 日正式立案受理该案,2026 年 1 月 26 日开庭审理。庭审中,超市主张配送业务已外包,不应承担责任;上海庆楷则坚持双方是承揽合作关系,不存在劳务关系;保险公司则坚持以 " 存在基础疾病 " 拒赔。庭审中途休庭,截至目前,法院尚未通知再次开庭,也未作出判决。
" 在杭州的开销太大,父亲的病情也不稳定,就想尽快有个结果,能带着父亲回老家治疗。" 陈先生说,这场意外让整个家庭陷入了困境,他们希望用工方能够承担起应有的责任,让昏迷的父亲能得到持续的治疗。
3 月 11 日,上海庆楷向记者表示,陈某某突发疾病事件发生后,公司第一时间前往医院并多次了解病情,支付多轮医疗费用总计约 10.5 万元。去年伤者家属发起劳动仲裁后被驳回后,公司仍持续关注伤者恢复情况,努力提供必要帮助。后续,公司将基于司法程序与人道主义,积极推动事件妥善处理。