86岁作家杨本芬抄袭风波延宕,《秋园》编辑发声:非常震惊,抄袭一事无从狡辩
近日,86 岁作家杨本芬 " 抄袭 " 风波持续发酵。
《秋园》《我本芬芳》的特约编辑宁宁发文称:" 作为她两本书的编辑,我非常震惊,不敢相信(今年)除夕那天还和我通话的杨奶奶真会抄袭他人。"
对于该事件,宁宁也提出困惑:" 我不知道真相是什么,我也很想知道,就是网上爆料出来的(杨本芬作品中)跟别人文章重合的段落,到底出自谁的手?"

杨本芬 资料图
3 月 4 日,宁宁通过电话向都市现场记者证实,上述长文确系其本人发布。
此前,博主 " 抒情的森林 " 发文指出,杨本芬的《秋园》《我本芬芳》《豆子芝麻茶》部分段落在句式结构、意象表达上,与作家霍达、王朔、余华等已出版发行的作品高度相似。

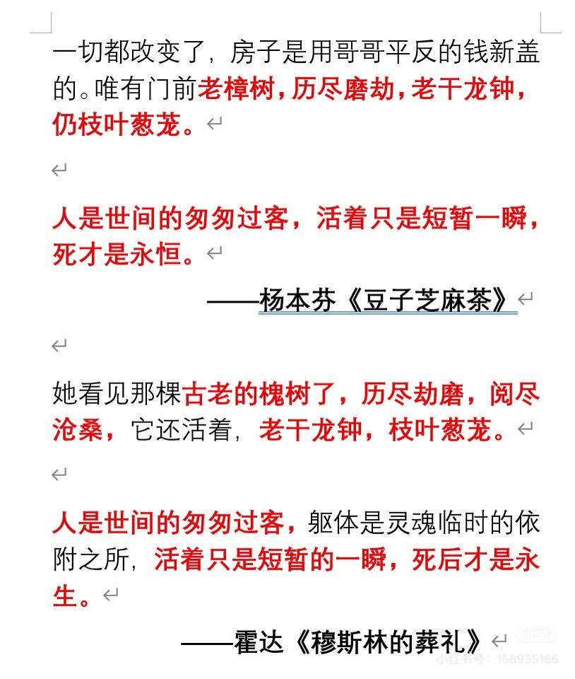
网友 " 抒情的森林 " 发布的作品对比图
2 月 25 日,杨本芬通过和女儿的共有社交账号发布长文致歉,承认自己有摘抄好词好句的习惯,不慎袭用他人语句,并表示 " 现在我明白,一个作家是不能用别人文字的,哪怕一句也不行 "。
对于博主 " 抒情的森林 " 的发文以及杨本芬发布的道歉长文,宁宁在发文中表示:" 道歉信发出后,我仔细看了,那滴水不漏、以退为进的措辞显然不是奶奶的手笔,而是我和前同事们非常熟悉的文风,尤其是那种以展现软弱博取同情、看似检讨实则标榜的自我感动腔调。"
作为《秋园》《我本芬芳》等书的特约编辑,宁宁曾与杨本芬及其女儿——曾任江苏《少年文艺》杂志编辑、主编的章红多次沟通稿件的相关细节,几年后,她对杨本芬的称呼也从最初的 " 杨老师 " 变成 " 杨奶奶 "。
宁宁表示,抄袭风波发生后,以她 " 对杨奶奶的了解,她对亲人倾注了大量关爱,关键时刻是可以为亲人挡枪的。但无论是被亲情要挟还是被利益捆绑,抄袭一事都无从狡辩。" 我对奶奶的糊涂软弱感到失望,但也同情她被操纵利用。"
不过,据 Vista · 看天下报道,事发后,宁宁并未联系杨本芬、章红。3 月 2 日,《秋园》《我本芬芳》等书的出品方——原乐府文化总编辑涂志刚告诉记者,对于杨本芬母女的道歉声明是否由出版社主导,他说:" 那是杨奶奶做的回应。" 当晚,章红也回复了 "Vista 看天下 " 的信息,表示:" 太痛苦了。什么都不想说。只想回到生活的常态。"
" 没有意识到文风断裂 "
宁宁在长文中,也反思自己 " 学艺不精 ":" 那些重合的段落,我在编辑时没有意识到它们跟原本的文风有一些断裂。"
据 Vista · 看天下报道,宁宁查证,她编辑时依据的原稿,来源于时任乐府文化总编辑涂志刚。这与早前杨本芬女儿章红发布在天涯社区的版本并不完全一致。
宁宁说,那些如今被曝出与他人作品高度相似的段落,在编辑时并未察觉异常,只是觉得一些词句读来 " 有点不顺 "。比如,《秋园》原稿第三章中 " 显示太阳的像征 ",她审读时觉得太突兀,就删掉了。
有网友指出,这句话与贾平凹《商州》中的 " 是出山太阳的象征 " 相似。

(豆瓣博主:ilad 发布)
杨本芬于 2006 年在《红豆》杂志发表《乡间生死》(《秋园》原名),其中与贾平凹文本相似的段落,在宁宁收到的电子版原稿里并无踪迹。
另外,宁宁称,自己做文字编辑时没有查重软件,且与作者(甲方)签订的出版合同明确约定 " 文责自负 " ——即作者需确保不侵犯他人著作权或国家其他相关法律,若因抄袭引发纠纷,由甲方承担全责。
她认为,一个遵纪守法的人在看到该条款后,不会明知故犯;若有抄袭行为早该主动告知,因此收到书稿时不会首先怀疑其存在抄袭。
宁宁表示,她今后会多读多想,永远守住底线。