多起客舱起火事件或与充电宝有关,充电宝“上飞机”有哪些规定?不同航司细则有差异
潮新闻客户端 记者 陈薇
很多人最近都看到了这些消息——
自 3 月 15 日起,所有泰航航班禁止使用充电宝或备用电池,同时也禁止在航班上给充电宝或备用电池充电。
新加坡航空公司和酷航近日也在其官方社交平台上发布公告表示,自 2025 年 4 月 1 日起,严禁在飞行途中使用飞机上的 USB 接口给充电宝充电,严禁飞行途中用充电宝给个人设备充电。

微博截图
近段时间,国际航班上和充电宝使用相关的客舱起火事件频发,也引发了人们对带 " 充电宝 " 乘坐飞机这件事的关注。
那么,现在国内携带充电宝坐飞机都有哪些规定?为何充电宝能 " 上飞机 " 却不能使用?
3 月 16 日,潮新闻记者咨询了多家主要航司,并采访了相关专家进行解读。
充电宝 " 上飞机 " 有哪些规定?
不同航司相关细则有差异

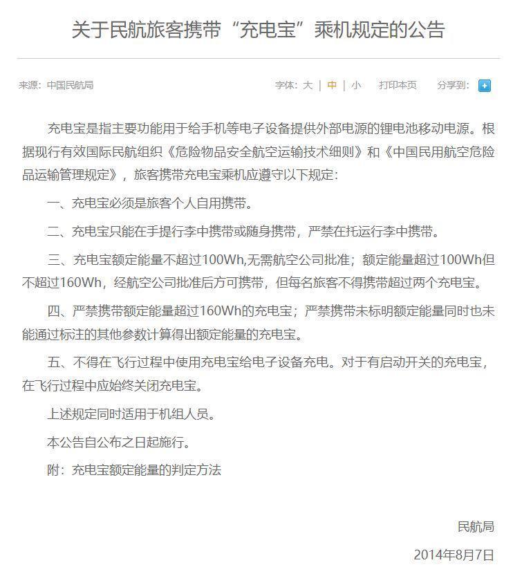
中国民用航空局官网截图
根据中国民航局 2014 年发布的《关于民航旅客携带 " 充电宝 " 乘机规定的公告》(以下简称公告)称,充电宝额定能量不超过 100Wh,无需航空公司批准;额定能量超过 100Wh 但不超过 160Wh,经航空公司批准后方可携带,但每名旅客不得携带超过两个充电宝。
上述公告还表示,严禁携带额定能量超过 160Wh 的充电宝;严禁携带未标明额定能量同时也未能通过标注的其他参数计算得出额定能量的充电宝。此外,不得在飞行过程中使用充电宝给电子设备充电。对于有启动开关的充电宝,在飞行过程中应始终关闭充电宝。

资料图 杭州机场供图
记者从杭州萧山国际机场了解到,杭州机场对旅客携带充电宝坐飞机的规定和民航局相关规定保持一致:如有充电宝,需随身携带,额定能量要小于或等于 100Wh,100Wh 至 160Wh 需要航空公司批准。
那么,国内航司对于充电宝在客舱内的使用规定是怎样的?记者查询了国内南方航空、东方航空、中国国航、厦门航空等多家航空公司关于乘客携带锂电池的相关规定,均规定了禁止将备用电池和充电宝放入托运行李,禁止在飞行途中使用充电宝为电子设备充电,在飞行途中应确保其始终在关闭状态。
不过,在相关公告或提示中,各航司均未明确,飞机起飞前在客舱内是否可以使用充电宝。为此,记者致电了东方航空,工作人员表示,在飞机飞行途中禁止使用充电宝,保持关闭状态。" 飞机起飞前客舱内是否能使用充电宝,航司目前没有明确的规定,具体需要询问航班上的乘务人员。"
南方航空客服则表示,南航航班在起飞和降落时无法使用充电宝,飞机滑行和平稳飞行过程中可以使用,飞机上也会有广播通知。
记者也从中国国航了解到,飞机上全程禁止使用充电宝,从杭州出发的航班,如果乘客有需要还会提供绝缘袋。
厦门航空相关工作人员告诉记者,飞行全程严禁使用充电宝," 乘客进入客舱我们就会提示不要使用充电宝,并在起飞下降关键阶段再次检查。"
近期发生多起充电宝相关客舱起火事件
乘客违规使用充电宝或被追究法律责任
记者梳理发现,近段时间,全球多家航空公司发生多起飞机飞行途中客舱冒烟起火事件,或与充电宝有直接关系。
今年 2 月 19 日,由菲律宾长滩岛直飞上海的菲律宾皇家航空航班上,一名乘客的充电宝突然发生爆炸后起火,导致机舱中弥漫浓烟,航班备降香港机场进行处置。
1 月 28 日晚,韩国釜山金海机场一架预计飞往中国香港的釜山航空客机在准备起飞过程中发生火灾,机体在火灾中严重被毁。韩国国土交通部航空铁道事故调查委员会认为,乘客携带的充电宝起火导致飞机发生火灾可能性较大。

微博截图
2023 年 11 月 30 日,成都飞往厦门的一航班备降桂林引发关注,四川航空股份有限公司官方回复称," 成都飞往厦门的 3U8925 航班起飞后,客舱旅客随身携带的充电宝出现烟雾,为保证飞行安全,机组按程序处置,飞机就近安全备降桂林,完成相关安全确认工作后再次起飞。"
中国民用航空飞行学院教授许凌洁在接受记者采访时表示,充电宝作为便携式锂电池设备,其内部的锂电池在受到挤压、短路等外界因素的影响时,有可能发生燃烧甚至爆炸。这是锂电池产品的一个固有风险。
为此,民航局规定,便携式电子设备中的锂电池、备用锂电池(含充电宝)的额定能量不超过 100Wh 时,可以随身携带,但禁止作为行李托运。" 原因在于,托运的行李箱内部环境难以预测,可能会因堆叠、挤压等因素导致局部温度升高,增加了充电宝自燃的风险。同时,飞机的飞行姿态变化、行李处理设备的运转等情况下,充电宝也容易受到挤压、撞击等外力作用而发生故障,引发安全事故。"
许凌洁说,充电宝能够带上飞机,主要是从危险品角度评估对航空运输的危害程度所作出的一个规定,因此尽管允许充电宝带入航班,但对其数量、功率和携带方式做了要求。" 飞机上使用充电宝也存在一些风险隐患,包括自燃、爆炸等,在高空高速封闭运行的航空器内处置这些问题会困难得多,而且可能导致航空安全事故。"
如果乘客在飞机上违规使用充电宝,需要承担什么责任?
许凌洁表示,如果违反规定,旅客可能会被处以行政处罚,并对其违法行为造成的损失承担民事赔偿责任;如果情节严重,构成犯罪的,也可能被追究刑事责任。