热搜词: 2026 2025 2027 admin请输入关键字 ad\'
首页 学习 生活 综合 科学 资讯
生活
警察来到我们家,把我们的狗塞进了货车——从那以后我们就再也没有听到过任何消息生活

一对夫妇猛烈抨击警察,因为警察来到他们家,把他们的宠物狗塞进了一辆面包车。周一早上,乔丹·威廉姆斯正...

对非法阿富汗人的打击力度加大生活

拉瓦尔品第:在贾法尔特快列车遇袭后,拉瓦尔品第警方加大了抓捕无证阿富汗国民和犯罪分子的行动力度。戈尔...

查尔顿的儿子透露了英格兰征召前与丹·伯恩的偶遇战术生活

新英格兰球星丹·伯恩从三狮军团传奇人物杰克·查尔顿那里得到了一些“超越坟墓”....的重要建议。今天...

“生下女儿后,我收到了一大笔医院账单——感觉就像一个骗局。”生活

美国一位母亲在有医疗保险的情况下生下了女儿,却收到了令人瞠目结舌的账单,这让她非常震惊。虽然我们英国...

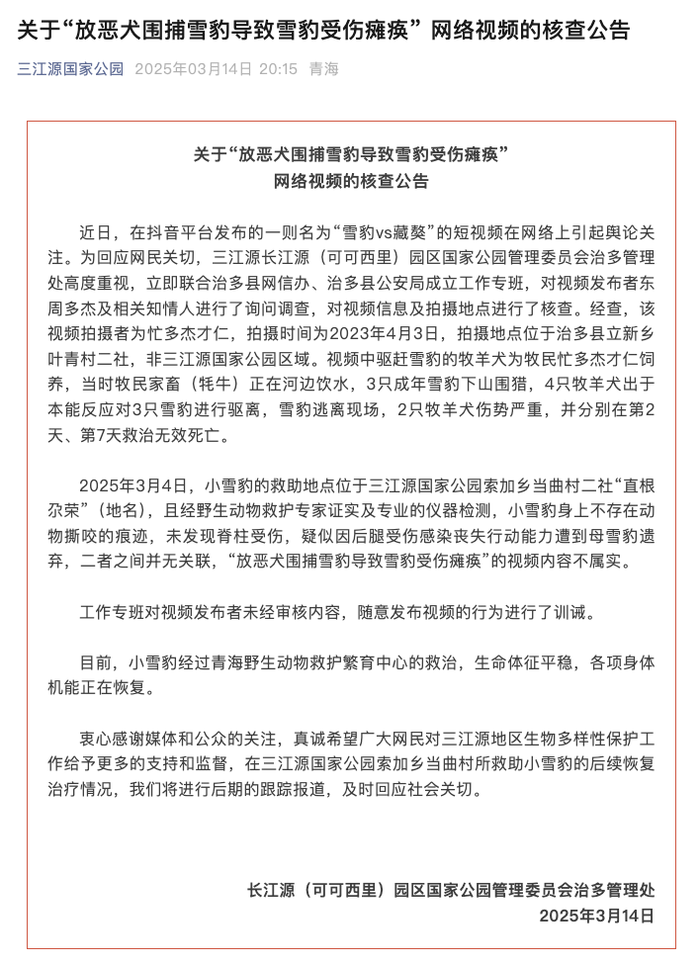
青海三江源国家公园:“放恶犬围捕雪豹导致雪豹受伤瘫痪”视频内容不属实生活

近日,一则名为“雪豹vs藏獒”的短视频在网络上引起关注。3月14日,三江源国家公园发布核查公告称,经...

古董路演嘉宾被皇帝赠送的价值数千美元的礼物“惊呆了”生活

警告:本文包含《古董路演》剧透。一位古董路演嘉宾在发现皇帝赠送的桌子的真正价值后露出了笑容。BBC日...

民主党领导的州起诉阻止教育部裁员生活

一个由民主党领导的州组成的联盟正在挑战特朗普政府在整个教育部的决定,称这相当于非法解散国会创建的一个...

在啤酒税大幅上调后,阿尔伯塔与其最大的精酿啤酒厂Big Rock发生了争执生活

艾伯塔省政府与该省最大、历史最悠久的精酿啤酒厂之间正在酝酿一场对峙。总部位于卡尔加里的BigRock...

禽流感和通货膨胀:打开创纪录的鸡蛋价格生活

随着鸡蛋价格飙升至前所未有的水平,禽流感继续加剧通货膨胀。即将到来的复活节和逾越节假期可能会推高价格...

政府计划解雇多余的雇员生活

伊斯兰堡:巴基斯坦已告知国际货币基金组织(IMF),其计划通过提供“金握手”来解雇过剩员工,因为在谈...

  • 首页
  • 上一页
  • 3024
  • 3025
  • 3026
  • 下一页
  • 末页
  • 最近添加
    IPO雷达 | 跨境汽配电商扬腾创新营收增长高度依 二手交易平台转转计划IPO,2025年营收突破20 黄金,彻底涨不动了? 网易有道云笔记推出“LLM Wiki”技能套件 一空载列车撞上保洁员,致3死1伤,绍兴轨道交通集团 美国突发枪击事件,多人受伤,枪手逃了,警方正在搜捕 广东佛山通报“外卖后厨人员在锅里洗扫把、吐口水”: 最新GDP!谁晋级,谁掉队了?

    最近推荐

    • IPO雷达 | 跨境汽配电商扬腾创新营收增长高度依赖平台和买流
    • 二手交易平台转转计划IPO,2025年营收突破200亿
    • 黄金,彻底涨不动了?
    • 网易有道云笔记推出“LLM Wiki”技能套件
    • 一空载列车撞上保洁员,致3死1伤,绍兴轨道交通集团被罚115万元
    Copyright © 2012-2024 某某公司 版权所有吉ICP备13000426号-2 | XML地图