不花一分钱特斯拉中国推出FSD免费体验活动:为期1个月
快科技 3 月 17 日消息,特斯拉中国今日下午发布称,FSD 智能辅助驾驶功能限时体验活动现已开启。
1、活动规则及车辆适用性:
a ) 活动日期:
2025 年 3 月 17 日至 4 月 16 日,请以车端实际开通为准,因分批推送等因素影响,具体车辆的收到时间可能略有差别。
b ) 车辆适用性:
如需了解具体车辆是否适配参加本次体验活动,可通过车辆触摸屏 " 软件 " 页面查看车辆软推送信息,也可以联系 Tesla APP 在线客服查询。
目前 FSD 智能辅助驾驶功能仅在部分车辆上推出,会尽量为适用的车辆推送,但可能因各种因素无法覆盖圆满,请以车端实际开通为准。

特斯拉强调,本功能目前仍属于 GB/T 40429-2021《汽车驾驶自动化分级》中定义的 L2 级组合驾驶辅助,并不能在所有现实场景中实现新增功能。
运行表现可能受实际道路环境、天气等因素影响而预期有所差异,很多情况下可能需要驾驶员的干预,驾驶员干预不及时可能出现包括但不限于如碰撞、不能准确识别交通信号灯或道路标识等风险。
驾驶员需始终将双手放在方向盘上,留意道路及周围交通情况,注意行人和骑自行车者,并随时准备立即采取行动(尤其是在弯道盲区、交叉路口和狭窄路况条件下驾驶时)。
不遵守这些说明可能导致财产损坏、严重的人员伤害或死亡,驾驶员有责任熟悉 FSD 智能辅助驾驶的各项限制,以及此功能可能不会按预期工作的情况。
同时特斯拉还发布了免责声明:
FSD 智能辅助驾驶功能尚为 L2 组合驾驶辅助,如出现违反交规、碰撞事故等事故,由此产生的罚单、扣分及赔偿等后果均需由驾驶员承担。
我们基于善意推出本活动,供客户免费体验特斯拉自研的先进辅助驾驶功能。希望试用客户也基于善意来体验和使用本功能,我们欢迎客户直接向我司反馈任何问题,但我们活动目的不包括允许任何用户将此用于任何非善意的用途。
非善意的用途包括但不限于如用于营利性目的,或基于引人注意、故意贬低本产品、恶意的不专业地测试对比等类型的活动,或任何违反法律法规或其他公序良俗等用途。

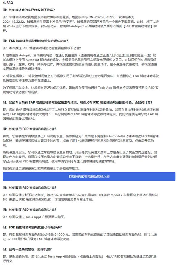
更多内容可以看图了解:
