热搜词: 2026 2025 admin请输入关键字 2027 ad\'
首页 学习 生活 综合 科学 资讯
搜索结果:2026相关的内容
中国驻日本大使馆举办2026年新春招待会科学

2月10日,中国驻日本大使馆举办2026年新春招待会。吴江浩大使、赵宝钢公使、陈巍公参兼总领事同旅日...

商务部:自2026年2月13日起对原产于欧盟的进口相关乳制品征收反补贴税科学

财联社2月12日电,商务部公告,原产于欧盟的进口相关乳制品存在补贴,中国国内相关乳制品产业受到实质损...

31省2026年稳投资路径:基建托底、产业发力、激活民间投资学习

记者王珍中央经济工作会议将“坚持内需主导,建设强大国内市场”列为2026年经济工作重点任务之首,并强...

沃尔玛的2026年开局,率先抓住消费者心智综合

短短一个月内,沃尔玛与小红书联名的“玛薯”模式接连落地两家门店。2026年1月,沃尔玛与小红书宣布达...

2026年“反内卷”政策或进入精细化、差异化实施阶段|宏观晚6点科学

宏观要闻1月PPI同比降幅收窄至1.4%国家统计局周三公布数据显示,2026年1月工业品出厂价格(P...

啤酒巨头喜力拟裁员超5000人,并下调2026年营业利润增长预期资讯

界面新闻记者|宋佳楠2月11日,荷兰啤酒巨头喜力集团(HeinekenN.V.)发布2025年全年业...

31省2026年扩内需“新招数”:场景创新、供给创新、民生补短板生活

界面新闻记者|张一诺扩大内需是贯穿今年31省(自治区、直辖市)地方两会的核心议题。在中央经济工作会议...

市值飙至千亿以上!2026年首家航天上市公司来了资讯

界面新闻记者|马悦然首家航天电源领域上市企业出现了。  2月10日,有“航天电源一哥”之称的中电科蓝...

EIA短期能源展望报告:预计2026年油价将回落,布伦特原油价格为58美元/桶综合

美国能源信息局(EIA)当地时间2月10日发布短期能源展望报告显示,1月份布伦特原油均价为每桶67美...

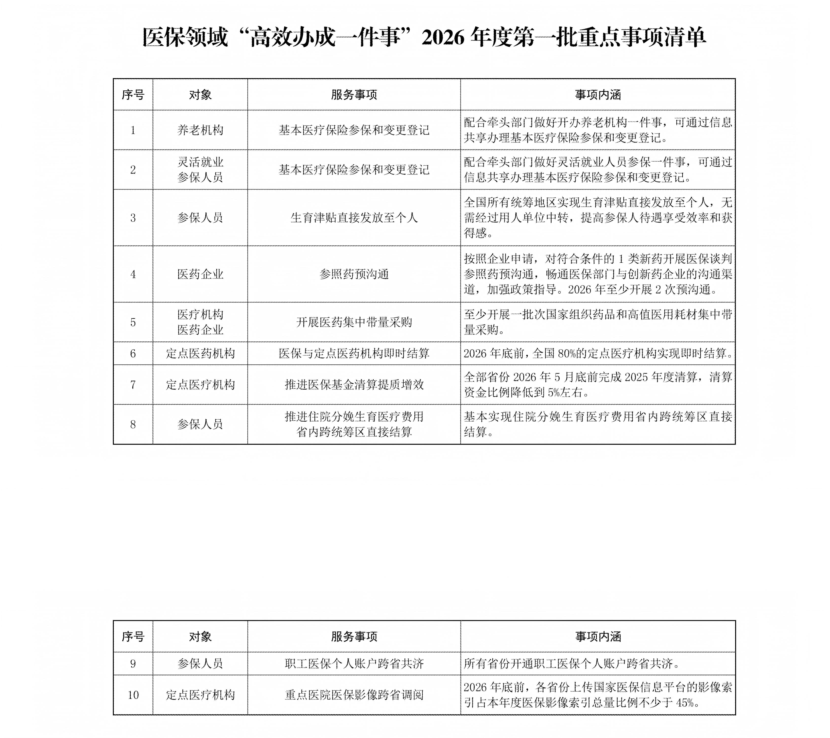
国家医保局:2026年推动所有省份开通职工医保个人账户跨省共济科学

国家医保局2月10日发布医保领域“高效办成一件事”2026年度第一批重点事项清单,其中明确,所有省份...

  • 首页
  • 上一页
  • 13
  • 14
  • 15
  • 下一页
  • 末页
  • 最近添加
    全国铁路今天预计发送旅客2080万人次 SuperJunior首尔演唱会栏杆断裂观众坠落致 以军称打死伊朗革命卫队石油部门高级指挥官 今日长三角铁路迎假期返程客流高峰,预计发送旅客42 “怀旧经济”火了,我们到底在怀念什么? 美油高开超1%,黄金、白银、美股期指走低 湖南桃源发生一起火灾,造成3人死亡 特朗普暗示最后期限推迟1天伊朗准备在波斯湾建立“新

    最近推荐

    • 全国铁路今天预计发送旅客2080万人次
    • SuperJunior首尔演唱会栏杆断裂观众坠落致3人受伤,官方致歉
    • 以军称打死伊朗革命卫队石油部门高级指挥官
    • 今日长三角铁路迎假期返程客流高峰,预计发送旅客425万人次
    • “怀旧经济”火了,我们到底在怀念什么?
    Copyright © 2012-2024 某某公司 版权所有吉ICP备13000426号-2 | XML地图