热搜词: 2026 2025 admin请输入关键字 2027 ad\'
首页 学习 生活 综合 科学 资讯
搜索结果:2025相关的内容
凯度公布2025BrandZ最具价值全球百强品牌:12个中国品牌上榜,华为位列第生活

5月15日,2025凯度BrandZ最具价值全球百强品牌榜发布。2025年,全球百强品牌的总价值达到...

网易2025年一季度研发投入44亿元,加速AI全业务渗透科学

5月15日,网易发布2025年第一季度财报。财报显示,网易Q1净收入288亿元,研发投入44亿元,研...

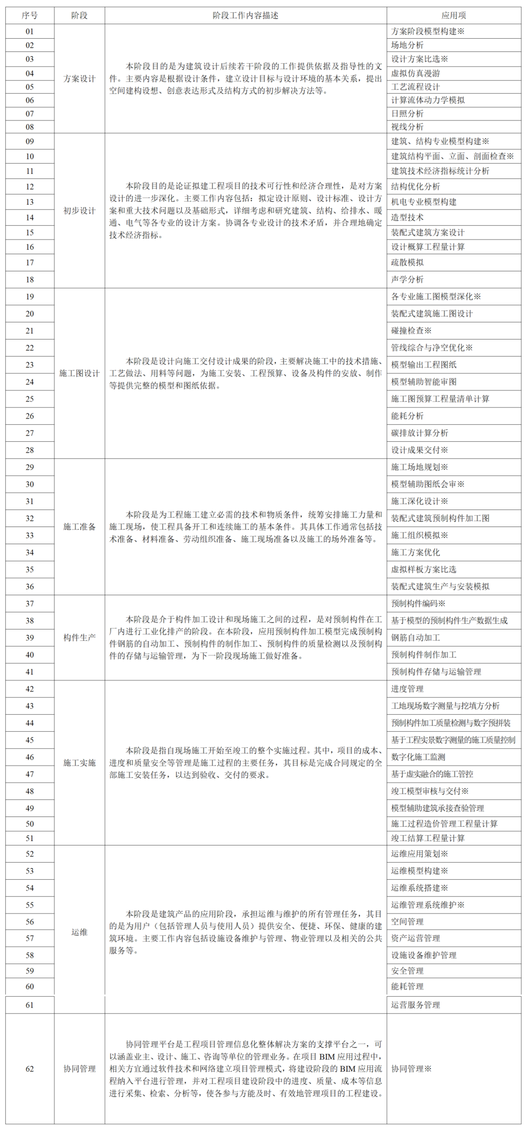
《上海市建筑信息模型技术应用指南(2025版)》发布科学

为进一步提升BIM技术应用,贯彻落实《上海市全面推进建筑信息模型技术深化应用的实施意见》(沪住建规范...

Offer触手可及,2025上海社会组织联合招聘专场活动正寻找发光的你资讯

120余家单位,370余个岗位,930余个人才需求,2025上海社会组织联合招聘专场活动于5月17日...

2025年卡尔加里Stampede的菜单上出现了Spam包、worm pouti科学

今年卡尔加里Stampede餐厅的菜单将包括大量泡菜口味的菜肴,以及一些适合那些胃口很好的人的菜肴。...

改组后的萨斯喀彻温响尾蛇队将在2025年CEBL赛季上场生活

随着萨斯喀彻温响尾蛇队在2025年加拿大精英篮球联赛赛季的缩小,他们的重点是建立一个旨在结束两年季后...

Edmunds电动SUV测试:2025现代Ioniq 5 vs 2026特斯拉M科学

特斯拉ModelY和现代Ioniq5是市场上最热门的两款电动suv。更吸引人的是,这两款suv最近都...

中央宣传部、全国妇联联合发布2025年“最美家庭”综合

为深入学习贯彻习近平总书记关于注重家庭家教家风建设的重要论述,大力弘扬爱国爱家、相亲相爱、向上向善、...

伊娃·朗格利亚、海蒂·克拉姆、小卡洛斯·塞恩斯出席2025年戛纳电影节开幕之夜学习

第78届戛纳电影节在红毯上隆重开幕,包括演员伊娃·朗格利亚和海蒂·克拉姆,以及西班牙一级方程式赛车手...

新的训练方案让轰炸机的奥利维拉为2025年的CFL赛季做好了准备学习

如果这对海豹突击队有好处,对布雷迪·奥利维拉也有好处。温尼伯蓝色轰炸机的明星跑卫在他的休赛期训练中增...

  • 首页
  • 上一页
  • 169
  • 170
  • 171
  • 下一页
  • 末页
  • 最近添加
    伊朗前外长:美国不能对伊朗发号施令 伊朗已有277名学生在袭击中遇难 伊朗官员说美国比伊朗更需要协议达成 王石否认被抓 以色列对黎巴嫩发动空袭 中信建投:A股迎修复行情,围绕景气行业布局 石宇奇轻取印度选手阿尤什,首夺羽毛球亚锦赛男单冠军 荣耀机器人官宣参加北京亦庄马拉松

    最近推荐

    • 伊朗前外长:美国不能对伊朗发号施令
    • 伊朗已有277名学生在袭击中遇难
    • 伊朗官员说美国比伊朗更需要协议达成
    • 王石否认被抓
    • 以色列对黎巴嫩发动空袭
    Copyright © 2012-2024 某某公司 版权所有吉ICP备13000426号-2 | XML地图