热搜词: 2026 2025 2027 admin请输入关键字 ad\'
首页 学习 生活 综合 科学 资讯
科学
卡莉·克劳斯宣布第三次怀孕,称这是“祝福”科学

卡莉·克劳斯宣布,她将与丈夫、风险投资家约书亚·库什纳迎来第三个孩子。这位超模于2025年3月17日...

打造对口合作新样板,推动沪闽合作不断走深走实!陈吉宁龚正与福建省及三明市党政代表科学

今天(3月19日)上午,上海市委书记陈吉宁,市委副书记、市长龚正与福建省及三明市党政代表团一行举行座...

达维娜·麦考尔在脑部手术后首次在电视直播中露面时的三个字回应科学

达维娜·麦考尔在接受脑部手术后,于周一晚上首次在现场亮相。就在四个月前,这位电视节目主持人接受了手术...

事关食品安全监管,中办、国办发文科学

中共中央办公厅国务院办公厅关于进一步强化食品安全全链条监管的意见(2025年3月13日)为进一步理清...

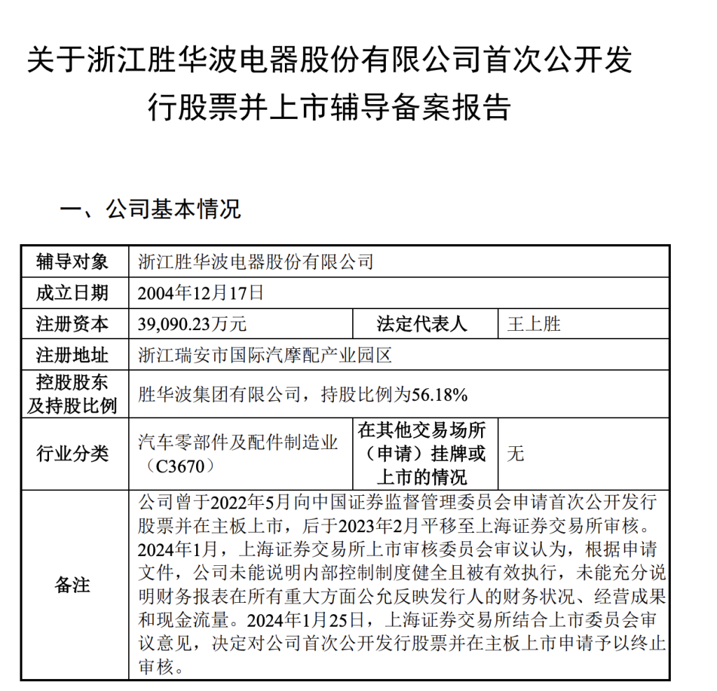
去年首单被否IPO回流,胜华波辅导备案登记获受理科学

2024年第一单被否项目重启上市计划。2025年3月18日,浙江证监局公告,浙江胜华波电器股份有限公...

继珠海、杭州国资出手后,智谱再获成都3亿元战略投资科学

3月19日,成都高新区宣布3亿元战略投资北京智谱华章科技有限公司,合作打造四川省基座大模型“智谱诸葛...

毛里西奥·波切蒂诺在美国世界杯问题后透露了唐纳德·特朗普的失望科学

毛里西奥·波切蒂诺已经感受到了来自这个星球上最有权势的人的压力。美国总统唐纳德·特朗普在椭圆形办公室...

炒饭一年净赚50万:“创富故事”看看就好了,路还得自己走科学

连日来,一则"90后小伙摆摊卖炒饭去年净赚50万"话题登上热搜,有人惊叹,有人质...

莫莉·梅·黑格最喜欢的售价222英镑的汤姆·福特香水,你只需花40英镑就能买到科学

离母亲节只有几周了,如果你是一个香水迷,希望找到你的新签名,或者你想尝试一款有网红认可的香水——我们...

中通快递去年营收增15%:将加大散件渗透率,推进智能化设备落地降成本科学

中通快递将进一步提升散件渗透率,加大无人车等智能化布局。3月19日,中通快递(ZTO.N,2057....

  • 首页
  • 上一页
  • 2993
  • 2994
  • 2995
  • 下一页
  • 末页
  • 最近添加
    法治面 | 技术革新不能成为“AI替岗”的理由 上海文旅局:29日起上海居民可赴金门、马祖旅游 伊朗外长:美以侵略是地区动荡根源 慰问的“困难老人”家中摆五粮液?当地通报:网传相关 去世12年父亲信用卡欠款滚到2.3万这笔钱该不该还 新技术新装备田间地头显身手(大数据观察) 纽约市长请求英王归还印度105克拉钻石,估值71亿 美国防部称伊朗战事已耗资250亿美元赫格塞思接受国

    最近推荐

    • 法治面 | 技术革新不能成为“AI替岗”的理由
    • 上海文旅局:29日起上海居民可赴金门、马祖旅游
    • 伊朗外长:美以侵略是地区动荡根源
    • 慰问的“困难老人”家中摆五粮液?当地通报:网传相关内容不属实
    • 去世12年父亲信用卡欠款滚到2.3万这笔钱该不该还?
    Copyright © 2012-2024 某某公司 版权所有吉ICP备13000426号-2 | XML地图