上海农商行被罚860万元,涉绩效薪酬管理严重违反审慎经营规则等18项违法违规行为

上海农商银行 视觉中国 资料图
上海农村商业银行(下称“上海农商行”)被罚860万元,涉及高管人员未经任职资格许可即履职、绩效薪酬管理严重违反审慎经营规则等18项主要违法违规行为。
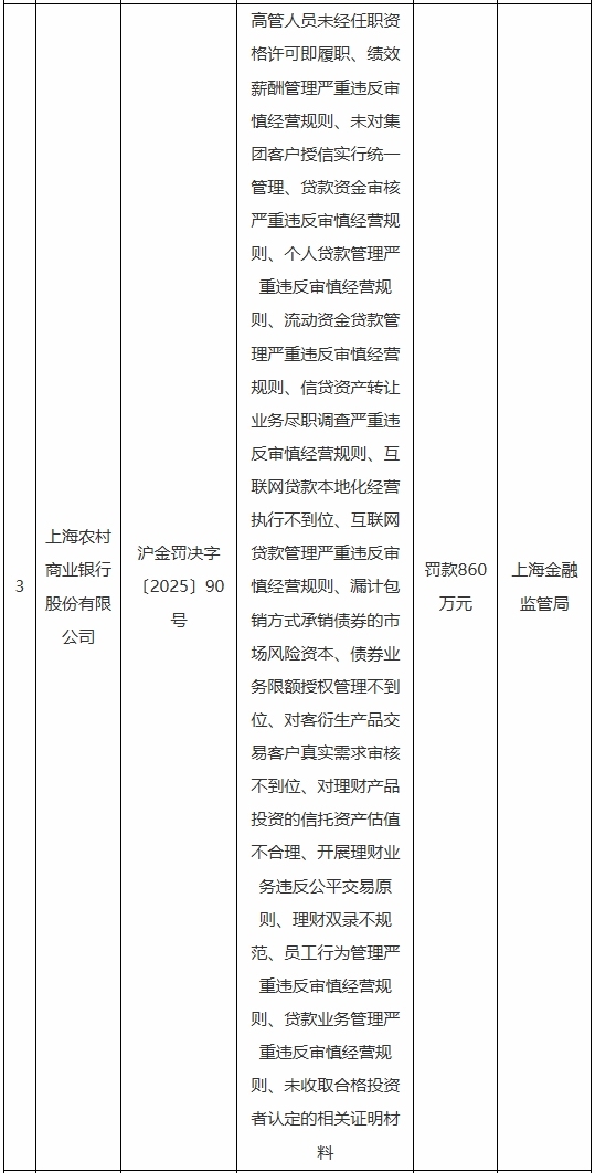
国家金融监督管理总局上海监管局3月12日披露的行政处罚信息公开表显示,上海农商行被罚860万元,共涉及18项主要违法违规行为,分别为:高管人员未经任职资格许可即履职、绩效薪酬管理严重违反审慎经营规则、未对集团客户授信实行统一管理、贷款资金审核严重违反审慎经营规则、个人贷款管理严重违反审慎经营规则、流动资金贷款管理严重违反审慎经营规则、信贷资产转让业务尽职调查严重违反审慎经营规则、互联网贷款本地化经营执行不到位、互联网贷款管理严重违反审慎经营规则、漏计包销方式承销债券的市场风险资本、债券业务限额授权管理不到位、对客衍生产品交易客户真实需求审核不到位、对理财产品投资的信托资产估值不合理、开展理财业务违反公平交易原则、理财双录不规范、员工行为管理严重违反审慎经营规则、贷款业务管理严重违反审慎经营规则、未收取合格投资者认定的相关证明材料。

具体来看,上述主要违法违规行为中有8条与贷款业务有关,分别为:未对集团客户授信实行统一管理、贷款资金审核严重违反审慎经营规则、个人贷款管理严重违反审慎经营规则、流动资金贷款管理严重违反审慎经营规则、信贷资产转让业务尽职调查严重违反审慎经营规则、互联网贷款本地化经营执行不到位、互联网贷款管理严重违反审慎经营规则、贷款业务管理严重违反审慎经营规则。
有3条与理财相关业务有关:分别为:对理财产品投资的信托资产估值不合理、开展理财业务违反公平交易原则、理财双录不规范。
上海农商行2024年第三季度报告披露,2024年前三季度,上海农商行实现营业收入204.84亿元,同比增长0.34%;实现归母净利润104.85亿元,同比增长0.81%。截至2024年9月末,上海农商行资产总额14766.89亿元。
上海农商行官网介绍,该行成立于2005年8月25日,是由国资控股、总部设在上海的法人银行,也是全国首家在农信基础上改制成立的省级股份制商业银行。2021年8月19日,上海农商银行成为上海证券交易所主板上市公司。