韵达货运被立案调查,旗下公司曾因违规揽收诈骗快件被约谈

韵达 视觉中国 资料图
3月19日,国家邮政局网站发布消息,韵达快递部分加盟企业对协议客户安全管理存在重大漏洞,导致涉诈骗宣传品进入寄递渠道,造成受害人重大财产损失。上海韵达货运有限公司对其加盟商管理缺位,负有未按规定实行安全保障统一管理责任,国家邮政局依法对上海韵达货运有限公司进行立案调查。
央视《焦点访谈》近日报道了一起利用快递邮寄中奖卡片并进行诈骗的案件,其中涉及韵达快递。报道称,诈骗快递包裹里面的东西基本一致,都是一个小礼品加一张印有二维码的中奖刮刮卡,有人扫码后落入刷单诈骗圈套,被骗十几万甚至数十万元。为了规避风险,诈骗包裹上的发货地址和电话都是假的,快递从业人员也没有收寄验视,直接打印虚假寄件人信息并发送包裹,违反《邮政法》及《快递暂行条例》相关规定。
天眼查显示,韵达货运系韵达控股集团股份有限公司旗下公司,同时也是上海韵达速递有限公司的股东。

央视新闻焦点访谈近日报道了一起利用快递邮寄中奖卡片并进行诈骗的案件,其中涉及韵达快递。 央视新闻焦点访谈 截图
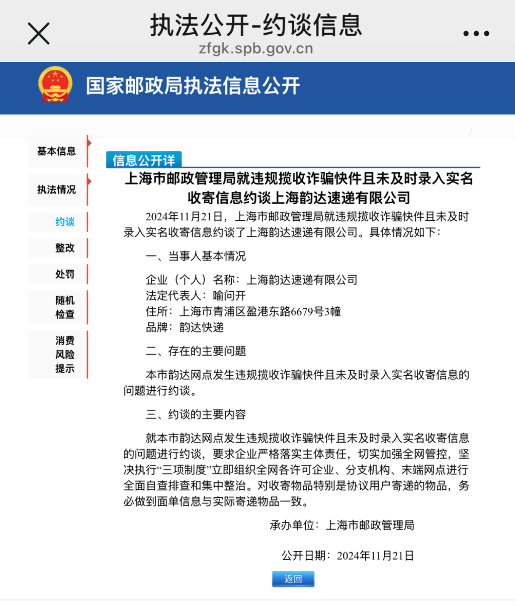
早在2024年11月,上海市邮政管理局就违规揽收诈骗快件且未及时录入实名收寄信息约谈上海韵达速递有限公司,要求企业严格落实主体责任,切实加强全网管控,坚决执行“三项制度”立即组织全网各许可企业、分支机构、末端网点进行全面自查排查和集中整治。对收寄物品特别是协议用户寄递的物品,务必做到面单信息与实际寄递物品一致。

2024年11月21日,上海市邮政管理局就违规揽收诈骗快件且未及时录入实名收寄信息约谈了上海韵达速递有限公司。 国家邮政局官网截图