界面新闻记者 |
随着2025年基金年报陆续披露,基金公司当年受到监管处罚的情况逐步曝光。
据界面新闻记者不完全统计,2025年全年,至少有29家公募收到来自监管部门出具的警示函、责令改正等行政监管措施,部分公募还面临暂停产品注册或业务申请的处罚。
界面新闻注意到,相较于过去的年报,各家基金公司在2025年年报中披露的调查或处罚情况更为详细。对于新增部分明细的原因,多位公募业内人士告诉界面新闻记者,是源于监管的要求。
界面新闻记者翻阅了证监会发布的《公开募集证券投资基金信息披露内容与格式准则第2号—定期报告的内容与格式》,其中的第33条显示,年度报告和中期报告应当简要披露报告期内发生的以下重大事件,包括基金管理人、托管人及相关从业人员受调查或者处罚等情况。同时在基金业协会的网站上,也发布了基金信批的具体模板。
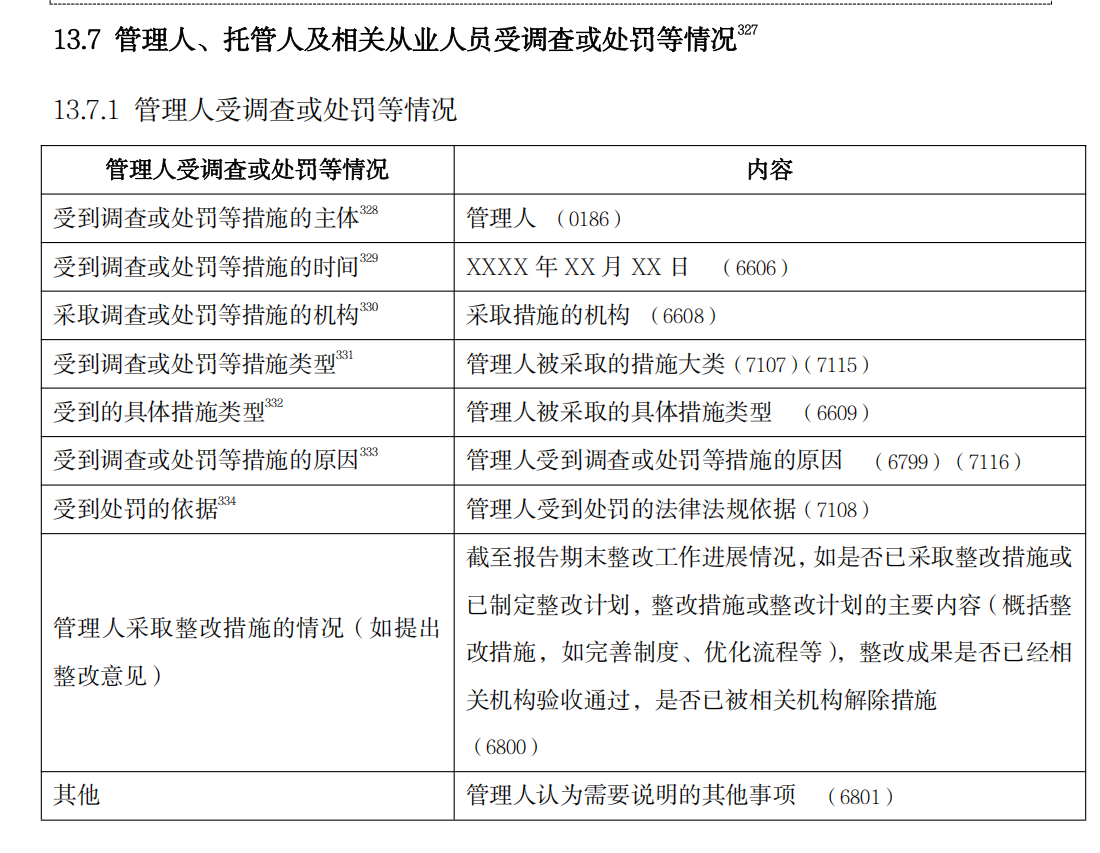
在受到具体措施类型中,模板显示需要根据措施大类填写具体措施类型:如,行政处罚包括警告、通报批评、罚款、没收违法所得等;行政监管措施包括责令改正、监管谈话、出具警示函、暂停部分或者全部业务等。

此前对于相关处罚,各家基金公司在披露时是如何处理的?
界面新闻记者注意到,在2022年之前,由于监管对基金公司披露相关并没有作出明确的要求,因此各家基金公司在披露时,有的公司会一笔带过,有的则会简单描述。
“之前在实际落地中没有那么明确,尤其是具体要怎么披露,是否需要披露到个人,都没有明确要求。”一位公募基金合规人士表示。
上述人士还表示,从基金公司角度,也尽量希望避免监管的处罚被投资者知晓,以防发生基金被大规模赎回的情况。
但是2022年8月,基金业协会发布了“证券投资基金信息披露XBRL模板第3号《年度和中期报告》(2022年08月26日)”,并在其中明确了披露格式。此后,基金年报中的稽查和处罚情况随之明确。
而在2026年的最新版本中,基金业协会的模板又一次“升级”。不仅需要明确受到调查或处罚措施的大类,对具体受到的处罚措施也更加细化,同时还需要列明受到处罚的依据。
不过在实际披露中,仍有“可操作空间”。以博时基金为例,显示为合规内控被深圳证监局责令改正、暂停部分业务,却没有明确暂停的哪部分业务,以及暂停时长。
根据界面新闻统计,2025年,有29家基金公司受到了监管部门的调查或处罚。多家头部基金公司均榜上有名,监管措施涵盖行政监管措施与行政处罚,处罚形式包括出具警示函、责令改正、暂停业务甚至罚款。
从处罚类型看,“合规内控”与“投资运作”成为问题高发区。甚至有部分公司因问题严重,被暂停固定收益类公募基金产品注册申请3个月。
海富通基金和创金合信均因私募资管产品被处罚。海富通因私募资管业务投资管理不规范等问题,被上海证监局采取出具警示函的行政监管措施;创金合信因投资运作、销售管理等方面存在部分内部控制制度不完善或执行不到位的情况,公司被要求责令改正并暂停新增私募资管产品备案3个月。
值得注意的是,部分公司问题呈现多维度交织。例如,富国基金在公司治理、合规内控、投资运作、人员管理等多个环节均存在漏洞,同时涉及销售与财务管理。
此外,行政处罚案例亦不容忽视。宏利基金因违反外汇登记管理规定被警告并罚款,方正富邦基金则因未按规定代扣代缴个人所得税被追缴税款及罚款,显示监管已不仅局限于投资业务层面,更延伸至公司基础合规与税务管理。
有业内人士表示,这一次年报集中披露的监管措施,反映出监管部门对基金行业从严治理的态度。无论是头部机构还是中小基金公司,均需在合规建设、人员管理、风险控制等方面持续加码。行业正进入“强监管、严问责”的新阶段,未来唯有夯实内控根基,方能在日益激烈的市场竞争中行稳致远。