2026年贺岁纪念币、纪念钞今起陆续发行
今天(12 月 22 日)起,中国人民银行陆续发行 2026 年贺岁纪念币和纪念钞,其中纪念钞 1 张、双色铜合金纪念币 1 枚、金质纪念币 1 枚、银质纪念币 1 枚,均为中华人民共和国法定货币。
纪念钞
纪念钞正面主景为马的造型图案,上方为中华人民共和国国徽、" 中国人民银行 "、篆书 " 马 " 字印章,下方依次为光彩光变面额数字 "20" 与汉字 " 贰拾圆 "、动感全息图案、透明视窗、盲文面额标记和冠字号码。

纪念钞背面主景为儿童欢庆锣鼓图案,辅以蒙古包装饰图案,上方为面额数字 "20"、汉语拼音字母 "YUAN",下方为花卉与动感全息图案、年号 "2026 年 "、行长章、面额数字 "20"" 中国人民银行 " 汉语拼音和蒙、藏、维、壮四种民族文字的 " 中国人民银行 贰拾圆 " 字样。

纪念钞面额 20 元,票面长 145 毫米,宽 70 毫米,采用塑料材质,发行数量为 1 亿张(含留存历史货币档案 2 万张)。
双色铜合金纪念币
双色铜合金纪念币正面图案为 " 中国人民银行 ""10 元 " 字样,汉语拼音字母 "SHIYUAN" 及年号 "2026",底纹衬以团花图案。背面图案为中国传统剪纸艺术与装饰年画元素相结合的马形象,衬以花灯和萱草图案,币面左侧刊 " 丙午 " 字样。


双色铜合金纪念币面额 10 元,直径 27 毫米,材质为双色铜合金,发行数量为 1 亿枚(含留存历史货币档案 1 万枚)。
2026 年 1 月 13 日、14 日可预约
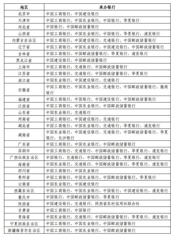
中国工商银行、中国农业银行、中国银行、中国建设银行、交通银行、中国邮政储蓄银行、华夏银行、浦发银行、徽商银行、长沙银行、陕西省农村信用社联合社(以下统称承办银行)共同承担 2026 年贺岁双色铜合金纪念币和纪念钞的预约兑换工作。各地区具体安排如下:

承办银行于 2026 年 1 月 13 日至 1 月 14 日办理 2026 年贺岁双色铜合金纪念币和纪念钞的预约业务。公众可通过承办银行官方网站等线上渠道或在营业时间内前往承办银行公布的预约兑换网点进行预约登记。2026 年贺岁双色铜合金纪念币和纪念钞每人只能各预约一次。
金银纪念币
今天(12 月 22 日),中国人民银行正式发行 2026 年贺岁金银纪念币一套,包括 1 克圆形金币和 8 克菱形银币各一枚。该套金银纪念币正面图案均为中国传统吉祥纹饰组合图案,并刊国名、年号。
1 克圆形金质纪念币背面图案为 " 福 " 字、荷包组合设计,并刊面额。
1 克圆形金质纪念币为普制币,含纯金 1 克,直径 10 毫米,面额 10 元,成色 99.9%,最大发行量 150000 枚。


8 克菱形银质纪念币背面图案为 " 福 " 字、舞鱼灯场景组合设计,并刊面额。
8 克菱形银质纪念币为普制币,含纯银 8 克,边长 23 毫米,面额 3 元,成色 99.9%,最大发行量 1000000 枚。


销售渠道详见中国金币网或 " 中国金币 " 微信公众号。